附录二《管理咨询行业协会六项团体标准》
特别说明
2022年,深圳市管理咨询行业协会在全国同行业中首次推出《管理咨询师能力评价准则》(T/SZGL 1-2022)、《管理培训师能力评价准则》(T/SZGL 2-2022)、《管理咨询服务机构能力评价准则》(T/SZGL 3-2022)、《管理培训服务机构能力评价准则》(T/SZGL 4-2022)、《管理咨询服务规范》(T/SZGL 5-2022)、《管理培训服务规范》(T/SZGL 6-2022)六项行业团体系列标准,并于同年7月9日向社会各界及媒体公开发布(详见:深圳市标准信息平台官网http://szbz.sist.org.cn 全国团体标准信息平台http://www.ttbz.org.cn)。
一、T/SZGL 1-2022 管理咨询师能力评价准则

目 次

前 言
本文件按照GB/T 1.1—2020《标准化工作导则 第1部分:标准化文件的结构和起草规则》的规定起草。
请注意本文件的某些内容可能涉及专利。本文件的发布机构不承担识别专利的责任。
本文件由深圳市管理咨询行业协会提出并归口。
本文件起草单位:深圳市管理咨询行业协会、深圳市深远企业顾问有限公司、深圳智高点咨询科技有限公司、深圳市七鼎管理咨询有限公司、华谋咨询技术(深圳)有限公司、深圳市逸马科技有限公司、深圳市华一世纪企业管理顾问有限公司、深圳市康达信管理顾问有限公司、东莞市电子计算中心。
本文件主要起草人:杜建君、岳华新、徐春明、李志明、郎鸣镝、杜俊逸、单海洋、李武盛、马瑞光、邓继进、卿剑、陈奕毅、韩勇。
管理咨询师能力评价准则
1 范围
本文件规定了管理咨询师能力评价原则、评价对象、能力要求、评价标准、考评人员条件、评价程序、评价结果管理的要求。
本文件适用于对管理咨询师的能力评价。
2 规范性引用文件
本文件没有规范性引用文件。
3 术语和定义
下列术语和定义适用于本文件。
3.1
管理咨询 Management Consulting
管理咨询人员根据客户的需求,运用科学专业的方法,通过深入的调查分析,找出客户管理中存在的问题及其产生的原因,有针对性地提出科学的、切实可行的咨询建议与解决方案,并能够参与客户讨论、指导方案实施,以提高客户绩效、创造价值和促进变革的智力服务过程。
3.2
管理咨询人员 Management consultants
独立的、有良好素质和知识的人,他们为商务、公众和其他社会机构提供非常专业的服务,这些服务包括调查和甄别客户在战略、管理、政策、营销、生产过程、组织领域中等存在的问题,通过全面分析,提出合适的建议用于商业和管理的应用,在得到客户的认同之后,有必要配合客户的要求协助客户实现这些建议。
3.3
管理咨询师 Management consultant
经相关专业组织对其管理咨询能力进行评价认可,具备专业的独立分析判断能力和解决问题能力,从事管理咨询工作的管理咨询人员。
3.4
职业素养 Professionalism
管理咨询师所应具备的职业道德、积极的心态、正确的职业价值观、职业行为规范、职业操守及工作信念等素养要求。
3.5
客户 Customer
提出并确认管理咨询需求,采购管理咨询服务的组织或个人。
4评价原则
4.1自愿性原则
管理咨询师的能力等级评价采用自愿申报的原则。
4.2公平性原则
评价机构的工作人员应严格按照本文件规定的条款内容作业,实施评价程序应具有公平性,不可妨碍或阻碍管理咨询师的能力评价申请;对任何参评自然人持有公平态度,严格遵循评价机构的评价程序,开展相关的工作。
4.3规范性原则
评价机构依据本文件的条款规定,审核参评管理咨询师自然人的申报材料,并严格遵守评价程序实施评价行为。
5评价对象
5.1评价对象范围
从事和准备从事管理咨询职业的专业人员。
5.2参评条件
凡具备表1的条件者,均可申报相应等级管理咨询师。

5.3 参评人所需的职业素养
管理咨询师所需的职业素养,应符合评价机构发起并颁布的《管理咨询行业道德规范公约》内容的约束。
6 能力要求
6.1 基本素质要求
管理咨询师应具备以下基本素质,具体内容包括但不限于:
a)具备经济学、管理学相关基础知识;
b)具备较强的逻辑思维能力;
c)具备洞察力、表现力、沟通力和持久性的信息分析处理能力;
d)具备一定听、说、读、写能力;
e)具备案例总结归纳的能力。
6.2 业务知识要求
知识(Knowledge,简写为K)评价内容主要包括:基础知识、专业知识和相关知识,各类知识的等 级和要求,见表2。

6.3技能要求
技能(Skill,简写为S)评价内容主要包括:基本技能、专业技能和软技能,各类技能的等级和要 求,见表3。

具体要求如下:
a)初级管理咨询师,主要是辅助管理咨询师完成子项目、局部任务或专题工作。不需要参加面试,机考成绩达到60分的,即可成为初级管理咨询师;
b)管理咨询师,应具备主持常规性管理咨询项目的能力。不需要参加面试,机考成绩达到80分的,即可成为管理咨询师;
c)高级管理咨询师,具备培养和指导管理咨询师的全面能力。不需要参加机考,面试答辩评审成绩达到80分的,并符合相关行业评价机构对于从业年限的要求,可以评定为高级管理咨询师。
8 考评人员的条件
8.1考评人员要求
考评人员由评价机构在其专家库中抽取,具体要求如下:
a)担任高级管理咨询师满一年以上者;
b)具有高级职称,且曾担负过咨询类资格评定工作经验者。
8.2考评人员要求
评价机构应采用理论问卷、过往咨询案例分析评价与实操技能考察相结合、定量分析与定性分析相结合的评价方式,应符合附录A的规定。
9 评价程序
9.1评价工作申报
评价机构应定期向社会发布参评管理咨询师的自然人管理咨询等级能力评价工作通知,并受理参评管理咨询师自然人的参评申请。申请表可由评价机构适时发布,其格式应包括但不限于以下内容:
a)报名:填写评价机构发布的报名申请表;
b)推荐单位推荐意见:申请评价人员须提供管理咨询机构的推荐意见;
c)笔试:考试内容为管理咨询通识相关专业知识及案例分析,时间为2小时;
d)高级管理咨询师答辩提交申请材料:参评人提交学历证书、职称证书、咨询从业经历、获奖情况、咨询成果、咨询案例等;
e)面试答辩评审:面试考核要求参评人根据事先提交的管理咨询案例,进行20分钟陈述和25分钟答辩。具体评审内容应符合附录A中表A.2的规定。
9.2 申报材料受理
评价机构可组织有关专家,初审参评管理咨询师的资格。对不符合参评条件的报名者,通知其按期完成补充材料,对补充材料后仍不符合参评条件的,不予受理并注明理由。
9.3 评价机构考评
评价机构工作人员可组织报名者到指定的考场进行通识知识考试或现场答辩,采用机考以及现场答辩的方式,确定各项评价指标分值,形成评价结果。
10 评价结果管理
10.1 评价结果公示及发布
10.1.1 公示:公示期内无争议的,则通知本人管理咨询师等级评价结果。
10.1.2 发布:对符合申请评价等级的参评报名者,在公示期结束后5个工作日内通过相关网站向社会发布并将结果通知报名者本人。
10.2 监督
评价机构应在其官网设置投诉电话和邮箱,接受有关部门、客户单位和社会的监督。
10.3 复评
评价结果从公告颁布之日起生效,有效期为三年。三年过后应进行复评,证书到期前三个月内提交复评资料,复评不通过的,须满一年后方可再次申请。
10.4 升级评价
获得通过的管理咨询师满三年后,方可申请升级评价,升级评价不通过的,须满一年后方可再次申请。
附录A
(规范性)
管理咨询师职业等级能力评价得分细则
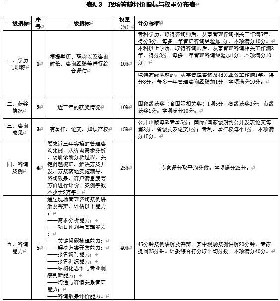
等级管理咨询师的考评规则见表A.1。

为了评价管理咨询师是否达到所申请等级的咨询理论和实践水平,具备相应等级的职业咨询能力,评价机构应依本细则表A.2和表A.3所载的8项内容(涵盖了管理咨询师基本职业素养、管理咨询师通识、咨询师专业能力;学历与职称、获奖情况、咨询成果、咨询案例、咨询能力)进行评价,然后采用机考或现场答辩评审两种方式对评价对象进行能力评价。





二、T/SZGL 2-2022 管理培训师能力评价准则

目 次

前 言
本文件按照GB/T 1.1—2020《标准化工作导则 第1部分:标准化文件的结构和起草规则》的规定起草。
请注意本文件的某些内容可能涉及专利。本文件的发布机构不承担识别专利的责任。
本文件由深圳市管理咨询行业协会提出并归口。
本文件起草单位:深圳市管理咨询行业协会、深圳市锦绣前程人才服务集团、深圳市华一世纪企业管理顾问有限公司、深圳市中旭教育科技有限公司、深圳市七鼎管理咨询有限公司、深圳市逸马科技有限公司、华谋咨询技术(深圳)有限公司、深圳市康达信管理顾问有限公司、深圳市启航管理咨询有限公司。
本文件主要起草人:周文皓、单海洋、马瑞光、王笑菲、徐春明、李志明、岳华新、李武盛、姚军、胡向阳、雷志平、郎鸣镝、杜俊逸、邓继进、张浩峰。
管理培训师能力评价准则
1范围
本文件规定了管理培训师能力的评价原则、评价对象、评价标准、评价内容、评价程序和评价结果的要求。
本文件适用于对管理培训师的能力评价。
2规范性引用文件
本文件没有规范性引用文件。
3术语和定义
下列术语和定义适用于本文件。
3.1
管理培训 Management training
根据客户需求,管理培训服务机构组织管理培训师运用专业知识和工具,以提高管理人员的管理能力为目的的培训活动。
3.2
管理培训师 Management trainer
经相关专业组织对其管理培训能力进行评价认可,具备从事管理培训课程和教材的研发,以及管理培训教学实施的专业人员。
3.3
客户 Customer
提出或确认管理培训需求,并采购管理培训服务的组织或个人。
4评价原则
4.1 自愿性原则
管理培训师的能力等级评价采用自愿申报的原则。
4.2 公平性原则
评价机构的工作人员应严格按照本文件规定的条款内容作业,实施评价程序应具有公平性,不可妨碍或阻碍管理培训师的能力评价申请;对任何参评自然人均持有公平态度,严格遵循评价机构的评价程序开展相关的工作。
4.3 专业性原则
遵循管理科学及其相关学科的概念和原理,运用科学的方法和工具,实施有计划、有系统、有实效的管理培训师能力评价活动。
4.4 规范性原则
评价机构依据本文件的条款规定,审核参评管理培训师自然人的申报材料,并严格遵守评价程序实施评价行为。
5评价对象
5.1 评价对象的范围
从事和准备从事管理培训师职业的自然人,包括各种管理培训机构聘用的专职人员及自由职业者。
5.2 参评条件
凡具备表1的条件者,均可申报相应等级管理培训师。

6 评价标准
管理培训师的等级能力,按照其实际能力高低不同,划分为三个等级,具体如下:
a) 初级管理培训师:应了解管理培训的技巧与方法。不需参加面试评审,机考成绩达到60分及以上的参评人即可评定为初级管理培训师;
b) 管理培训师:应熟练掌握管理培训的技巧与方法。不需参加面试评审,机考成绩达到80分及以上的参评人即可评定为管理培训师;
c) 高级管理培训师:应熟练掌握管理培训的技巧与方法,并对管理培训课程具有创新能力。不需参加机考,面试答辩评审成绩达到80分及以上的参评人,并符合相关行业评价机构对于从业年限的要求,可以评定为高级管理培训师。
7 评价内容
7.1总要求
管理培训师的能力评价内容包括职业素养、管理通识和专业能力,具体评价标准应符合附录A表A.1对应条目内容的要求。
7.2职业素养
管理培训师应具备一定的职业素养,包括职业道德、职业守则和行为规范。
7.3管理通识
7.3.1知识范围
管理培训服务所需要的管理通识范围包括但不限于:
a)对所擅长培训课程领域内的经典管理理论、方法论和前沿性管理成果,有充分的认知和见地;
b)熟悉和掌握管理培训服务对象期望范围内的管理学知识、工具、方法论或操作技巧等相关知识。
7.3.2行业知识
提供定制化管理培训时,管理培训师应收集并研究客户所在行业的知识、情报和资料等,并进行行业分析。必要时还应了解客户产品与服务等方面的信息资料。
7.4专业能力
7.4.1专业能力种类
专业能力种类包括但不限于:
a) 需求分析能力;
b) 课程开发能力;
c) 课件设计能力;
d) 教材编写能力;
e) 教学讲演能力;
f) 现场培训应变能力;
g) 教学效果评价能力。
7.4.2需求分析能力
管理培训师应具备客户管理培训需求调研方法选择、需求调查与收集,分析培训需求并提炼转化以及撰写需求分析报告的能力。
7.4.3课程开发能力
管理培训师应掌握管理培训课程开发流程、培训目标设定、管理培训方案策划、课程教学大纲编制、内容整体设计与单元设计、管理培训案例策划、内容阶段性评价与调整优化、演示方法与手段设计、考核方法与作业设计等开发能力。
7.4.4课程设计能力
管理培训师应具备根据培训课程教学大纲的要求和教学的需要,进行严格的教学设计,并以多种媒介表现方式和超文本结构制作课程讲义的能力。
7.4.5教材编写能力
管理培训师应能够依据培训课程教学大纲、培训课件等内容,策划、设计和编写培训教材。
7.4.6教学讲演能力
管理培训师应具备良好的语言表达、教具操作、洞察学员心理状态、现场实践指导、课堂气氛营造与节奏掌控等培训教学实施的能力。
7.4.7现场培训应变能力
管理培训师应具备妥善处理教学中偶发事件等特殊情形的应变处理能力。
7.4.8教学效果评价能力
管理培训师应具备运用多种评价方法和工具测评教学效果的能力。
8 评价程序
8.1评价申报
评价机构应定期向社会发布管理培训师能力评价工作的通知,并受理申报人的参评申请。其内容应包括但不限于:
a) 个人身份信息;
a) 从业经历;
a) 教学案例;
a) 申请理由和申请级别;
a) 相关学历、职称、获奖、论文、著作、知识产权等证明文件;
a) 推荐单位推荐意见。
8.2申报材料受理
评价机构可组织有关专家,初审申报人的参评条件。对不符合参评条件的,则不予受理并注明理由。
8.3评价机构考评
按其申报的初、中、高三个等级能力,分别采用机考、试讲和现场答辩的考评方式,形成评价结果。
9评价结果
9.1公示
评价结果应在相关主流媒体上予以公示,公示期为15个自然日。在公示期内被举报或提出异议的,经核实后,评价机构应对参评者进行复审或对评价结果进行撤销处理。
9.2监督
评价机构应在其公示媒体上设置投诉电话和邮箱,接受有关部门、客户单位和社会的监督。
9.3复评
评价结果从公告颁布之日起生效,有效期为三年,三年过后应进行复评,证书到期前三个月内提交复评资料,复评不通过的,须满一年后方可再次申请。
9.4升级评价
获得评价认证通过的管理培训师满三年后,方可申请升级评价,升级评价不通过的,须满一年后才可再次申请。
附录A
(规范性)
管理咨询师职业等级能力评价得分细则
等级管理培训师的考评规则见表A.1。

为了评价管理培训师是否达到所申请等级的管理理论和实践水平,具备相应等级的管理培训能力,评价机构应依本细则表A.2和表A.3所载的9项内容(涵盖了职业素养、管理通识、需求分析能力、课程开发能力、课件设计能力、教材编写能力、教学讲演能力、现场培训应变能力和教学效果评价能力)编写试卷,然后采用机考和现场答辩两种方式对评价对象进行能力评价。



三、T_SZGL 3-2022 管理咨询服务机构能力评价准则

目 次

前 言
本文件按照GB/T 1.1—2020《标准化工作导则 第1部分:标准化文件的结构和起草规则》的规定起草。
请注意本文件的某些内容可能涉及专利。本文件的发布机构不承担识别专利的责任。
本文件由深圳市管理咨询行业协会提出并归口。
本文件起草单位:深圳市管理咨询行业协会、华谋咨询技术(深圳)有限公司、深圳市华一世纪企业管理顾问有限公司、深圳市七鼎管理咨询有限公司、百思特管理咨询有限公司、深圳市深远企业顾问有限公司、深圳市逸马科技有限公司、深圳市康达信管理顾问有限公司。
本文件主要起草人:岳华新、徐春明、李志明、杜建君、张正华、单海洋、马瑞光、李武盛、陈乐天、张卫国、杜俊逸、郎鸣镝。
管理咨询服务机构能力评价准则
1 范围
本文件规定了管理咨询服务机构能力评价对象、评价原则、参评资格、评价等级划分标准、评价指标、评价程序、证书动态管理的要求。
本文件适用于对管理咨询服务机构的能力评价。
2 规范性引用文件
本文件没有规范性引用文件。
3 术语和定义
下列术语和定义适用于本文件。
3.1
管理咨询服务 Management consultancy service
根据客户需求,管理咨询人员通过深入调查、分析,找出客户管理中存在的关键问题及其产生的原因,运用现代管理的方法和工具,有针对性地提出科学的、切实可行的解决方案,并指导客户实施方案,帮助客户创造价值或促进变革的过程。
3.2
管理咨询服务机构 Management consultancy service provider
向客户提供有偿管理咨询服务的组织。
注:充当管理咨询服务(3.1)的经纪人或介绍人(推动者)或向管理咨询服务机构提供管理支持(例如发票,薪金支付等)的组织不被视为管理咨询服务机构。
3.3
客户 Customer
提出并确认管理咨询需求,采购管理咨询服务的组织或个人。
4 评价对象
从事管理咨询服务,认可本文件评价内容且自愿申报的管理咨询服务机构。
5 评价原则
5.1自愿性原则
管理咨询服务机构的能力等级评价采取自愿申报的原则。
5.2公平性原则
评审机构应严格按照本文件规定的条款内容,秉承公平、公开、公正的原则开展评价工作。
5.3保密性原则
参与评审的工作人员在评审过程中,对管理培训服务机构的商业秘密负有保密责任。
5.4规范性原则
评审机构依据本文件的条款规定,审核参评机构的申报材料,并严格遵守评价程序开展评价工作。
6 参评资格
参评机构必须同时具备以下条件:
a) 必须是在中华人民共和国境内依法注册登记、提供管理培训服务且自主经营、独立核算、自负盈亏、自担风险的法人机构;
b) 具有良好的商业信誉,近三年未被市场监督管理部门在全国企业信用信息公示系统中列入严重违法失信企业名单或未被列入经营异常名录;
c) 具有良好的纳税记录,近三年未被税务机关处罚;
d) 参评机构及其法定代表人近三年未被法院列入失信被执行人名单(查询网站:www.creditchina.gov.cn);
e) 参评机构及其法定代表人近三年未被判决或裁定发生犯罪行为(查询网站: wenshu.court.gov.cn);
f) 无严重违反行业规章和行业公约的行为;
g) 申报的材料无弄虚作假。
7 评价等级划分标准
7.1评价等级划分
管理咨询服务机构能力评价等级划分为AAA、AAAA、AAAAA三个等级。
7.2评价等级划分具体条件
7.2.1 管理咨询服务机构能力评价等级评分标准:所有指标得分分值的总和=能力等级评分的最终分数。
7.2.2 能力评价等级标准总分为1000分。
7.2.3 能力评价等级划分标准为:
a) 850分<AAAAA级≤1000分;
b) 700分<AAAA级≤850分;
c) 550分<AAA级≤700分。
7.2.4 具体评分细则应符合附录A《管理咨询服务机构能力等级评价评分细则》的要求。
8 评价指标
8.1党建工作
参评机构拥护中国共产党的领导,重视基层党组织建设和员工政治思想教育,发扬基层党组织的先锋模范带头作用。评价指标包括:党群建设、党建荣誉。
8.2依法经营
参评机构遵守国家法律法规,合法经营。评价指标包括:依法注册、依法纳税、依法用工。
8.3综合实力
反映参评机构提供管理咨询服务人员、场地、资金、无形资产等综合能力。评价指标包括:注册资本、人员规模、办公场地、企业荣誉、社会公益。
8.4经营管理
反映参评机构的经营和管理能力。评价指标包括:公司治理、财务管理、业务管理、信息化管理、咨询数字化、风险管理、安全管理、企业文化。
8.5经营规模
反映参评机构经营效益、经营业绩、经营成果。评价指标包括:客户数量、咨询业绩、纳税规模、单项合同金额。
8.6咨询能力
反映参评机构咨询、人才、研发等专业服务能力。评价指标包括:擅长领域、专业人才、研发经费、研发成果。
8.7服务质量
反映参评机构在管理咨询服务项目的全过程质量管理及控制能力。评价指标包括:流程制度、人才培育、投诉处理、客户纠纷。
9 评价程序
9.1评价时间
评价工作每年组织两次,上半年一次,下半年一次。
9.2发布公告
评审机构在官网等相关媒体上公告评价工作具体事项。
9.3提交申请
9.3.1 申请单位应按照评审机构所提供的《管理咨询服务机构能力等级评价申请书》,填写相应信息。具体内容应符合附录B《管理咨询服务机构能力等级评价申请书》的要求。
9.3.2 申请单位申请时应提供以下材料:
a) 等级评价申请书;
b) 申请单位营业执照复印件;
c) 申请单位法定代表人身份证复印件;
d) 申请单位信用等级报告;
e) 近三年财务审计报告;
a) 等级评价申请书;
b) 申请单位营业执照复印件;
c) 申请单位法定代表人身份证复印件;
d) 申请单位信用等级报告;
e) 近三年财务审计报告;
f) 纳税申报表;
g) 有代表性咨询服务合同与发票复印件;
h) 参评单位专业人员情况说明;
i) 知识产权相关材料;
j) 房屋产权证明或租赁证明;
k) 党建工作记录;
l) 公益活动记录;
m) 其他证明机构实力的有效资料。
9.4 申请受理
9.4.1 申请单位应遵循本文件所制定的申请程序,提交相关的材料,否则评审机构将不予受理。
9.4.2 申请单位应承诺所有提交材料信息真实有效。
9.5 资料审查
9.5.1 评审机构根据审核程序、申请能力等级,依照本文件相关规定,在正式接收申请后15个工作日内,对申请单位所提交的申请文件与材料进行初步审查并保存相关审查记录。
9.5.2 材料审查:申报材料应齐全,符合本文件规定;若申报材料不符合要求,评审机构应及时通知申请单位在规定时间内进行补充和完善;若申报材料经审核仍不合格的,不予以受理,评审机构需说明不予受理的原因。
9.5.3 现场审查:评审机构根据申报单位所申报的等级,进行现场考察并与相关人员访谈,核实材料的真实性。
9.6 综合评审
9.6.1 由评审机构组织评审专家进行综合评审。在评审过程中,评审专家应对评审资料进行客观、严谨、公正的审查并给出评分。
9.6.2 评审结束时,由审查小组成员和评审机构专家所组成的评审委员会签署评审意见。
9.6.3 评审机构应公示评价结果,公示期为10个工作日。如在公示期内提出异议的,评审机构经过核实认为有必要的可以对异议进行复核并重新审定。
9.7 反馈与发布
9.7.1 评审机构应将评价结果反馈给申报单位。
9.7.2 评审机构在公示期结束后,对无异议的申报单位按相关程序向社会公布最终结果并颁发《管理咨询机构能力评价等级证书》。
10 证书动态管理
10.1证书有效期
《管理咨询机构能力评价等级证书》有效期为三年。
10.2 监督
评审机构应设置投诉电话和邮箱,接受有关部门、客户单位和社会的监督。
10.3复评
评价结果从公告颁布之日起生效,有效期为三年。三年过后应进行复评,证书到期前三个月内提交复评资料。复评不通过的,须满一年后方可再次申请。
10.4升级评审
获得通过的参评机构满三年后,方可申请升级评审。升级评审不通过的,须满一年后方可再次申请。
10.5证书监管
管理咨询服务机构在证书有效期内,如果出现客户投诉、恶意竞争、扰乱行业市场秩序等不良行为,评审机构调查核实后,视情节轻重对其进行整改、暂停、降级等处理。
10.6证书撤销
持证机构发生下列情况时,经评审机构核实,应撤销等级证书:
a) 因破产、歇业或其他原因终止咨询服务及相关业务活动;
b) 因分立、合并等咨询服务能力的条件发生较大变化,未及时申请变更;
c) 因咨询主营业务质量下降,导致客户投诉较多;
d) 因自身原因造成所承担的咨询项目出现较大事故,被政府部门通报、处罚;
e) 涂改、伪造、出租、出借、转让证书;
f) 存在弄虚作假、违法违规、违反合同约定等不诚信行为。
附录A
(规范性)
管理咨询服务机构能力等级评价评分细则
本细则给出了管理咨询服务机构能力等级评价指标权重表(见表A.1)及评分细则(见表A.2)。
管理咨询服务机构能力评价标准共分为七大项30小项,涵盖了被评价机构的党建工作、依法经营、综合实力、经营管理、经营规模、咨询能力和服务质量,具体能力评价如表A.2所示。





附 录 B
(规范性)
管理咨询服务机构能力等级评价申请书
管理咨询服务机构能力等级
评价申请书
申请机构名称:______________________________
申请机构所在地:___________________________
申请日期:_______________________________
评审类别:初评 复评 升级 其他___
声明:本申请书上所填写的有关内容和提交的资料均准确真实,合法有效,无涉密信息,本单位愿为此承担法律责任。
法定代表人签名: (单位公章)
填表须知:
1、 本表适用于管理咨询机构能力等级评价申请;
2、 本表要求使用计算机打印,不得涂改;
3、 申请机构应如实逐项填写;
4、 本表数字均使用阿拉伯数字,除万元、%保留两位小数外,其余均为整数;
5、 本表中带□的位置用√选择填写;
6、 申请资料如有附件加页,一律使用A4纸;
7、 提交复印件的需加盖单位公章;
8、 全套申请资料需提供一份电子档文件;
9、 提交的全套纸质申请资料需加盖公章及骑缝章,一式两份并提供原件核查。
承诺书
1.我单位自愿提交《管理咨询服务机构能力评价申请书》;
2.我单位向行业社会组织所提交的本申请书内容真实可靠;
3.申请资料内所涉及的管理咨询服务等相关活动,符合国家的法律、法规及其他相关规定;
4.严格遵循《管理咨询服务机构能力评价准则》的相关规定,保证评价实施时所需要提供的相关材料真实可靠;
5.如获得评价等级,我单位自愿接受本标准动态管理;
6.我单位已阅读并接受《管理咨询服务机构能力评价申请书》上所提及和公开的所有信息;
7.本申请材料仅用于管理咨询机构能力评价申请,并已自行备份备查,不再要求予以退还。
机构名称:
机构法人(签名):
时间: 年 月 日









四、T_SZGL 4-2022 管理培训服务机构能力评价准则

目 次

前 言
本文件按照GB/T 1.1—2020《标准化工作导则 第1部分:标准化文件的结构和起草规则》的规定起草。
请注意本文件的某些内容可能涉及专利。本文件的发布机构不承担识别专利的责任。
本文件由深圳市管理咨询行业协会提出并归口。
本文件起草单位:深圳市管理咨询行业协会、深圳市华一世纪企业管理顾问有限公司、深圳市逸马科技有限公司、深圳市锦绣前程人才服务集团有限公司、深圳市中旭教育科技有限公司、深圳市七鼎管理咨询有限公司、华谋咨询技术(深圳)有限公司、深圳市深远企业顾问有限公司、深圳市康达信管理顾问有限公司。
本文件主要起草人:单海洋、马瑞光、王笑菲、徐春明、李志明、岳华新、李武盛、杜建君、胡向阳、雷志平、张浩峰、刘淑玲。
管理培训服务机构能力评价准则
1 范围
本文件规定了管理培训服务机构能力评价对象、评价原则、参评资格、评价等级划分标准、评价指标、评价程序、证书动态管理的要求。
本文件适用于对管理培训服务机构的能力评价。
2 规范性引用文件
本文件没有规范性引用文件。
3 术语和定义
下列术语和定义适用于本文件。
3.1
管理培训 Management training
根据客户需求,管理培训服务机构组织管理培训师运用专业知识和工具,以提高管理人员的管理能力为目的的培训活动。
3.2
管理培训服务机构 Management training service provider
提供管理培训服务的组织。
注:充当管理培训服务(3.1)的经纪人或介绍人(推动者)或向管理培训服务机构提供管理支持(例如发票,薪金支付等)的组织不被视为管理培训服务机构。
3.3
客户 Customer
提出或确认管理培训需求,并采购管理培训服务的组织或个人。
4 评价对象
从事管理培训服务,并认可本文件评价内容且自愿申报的管理培训服务机构。
5 评价原则
5.1自愿性原则
管理培训服务机构的能力等级评审采用自愿申报的原则。
5.2公平性原则
评审机构应严格按照本文件规定的条款内容,秉承公平、公正、公开的原则开展评价工作。
5.3保密性原则
参与评审的工作人员在评审过程中,对管理培训服务机构的商业秘密负有保密责任。
5.4规范性原则
评审机构依据本文件的条款规定,审核参评机构的申报材料,并严格遵守评价程序开展评价工作。
6 参评资格
参评机构必须同时具备以下条件:
a) 必须是在中华人民共和国境内依法注册登记、提供管理培训服务且自主经营、独立核算、自负盈亏、自担风险的法人机构;
b) 具有良好的商业信誉,近三年未被市场监督管理部门在全国企业信用信息公示系统中列入严重违法失信企业名单或未被列入经营异常名录;
c) 具有良好的纳税记录,近三年未被税务机关处罚;
d) 参评机构及其法定代表人近三年未被法院列入失信被执行人名单(查询网站:www.creditchina.gov.cn);
e) 参评机构及其法定代表人近三年未被判决或裁定发生犯罪行为(查询网站: wenshu.court.gov.cn);
f) 无严重违反行业规章和行业公约的行为;
g) 申报的材料无弄虚作假。
7 评价等级划分标准
7.1评价等级划分
管理培训服务机构能力评价等级划分为AAA、AAAA、AAAAA三个等级。
7.2评价等级划分具体条件
7.2.1 管理培训服务机构能力评价等级评分标准:所有指标得分分值的总和=能力等级评分的最终分数。
7.2.2 能力评价等级标准总分为1000分。
7.2.3 能力评价等级划分标准为:
a) 850分<AAAAA级≤1000分;
b) 700分<AAAA级≤850分;
c) 550分<AAA级≤700分。
7.2.4 具体评分细则应符合附录A《管理培训服务机构能力等级评价评分细则》的要求。
8 评价指标
8.1党建工作
参评机构拥护中国共产党的领导,重视基层党组织建设和员工政治思想教育,发扬基层党组织的先锋模范带头作用。评价指标包括:党群建设、党建荣誉。
8.2依法经营
参评机构遵守国家法律法规,合法经营。评价指标包括:依法注册、依法纳税、依法用工。
8.3综合实力
反映参评机构提供管理培训综合服务的人员、场地、资金、无形资产等综合能力。评价指标包括:注册资本、从业员工、办公场所、营业规模、纳税规模、企业荣誉、行业贡献、社会公益。
8.4师资实力
反映参评机构提供管理培训授课服务的专业服务能力。评价指标包括:研发团队、研发经费、研发成果、师资结构、师资水平。
8.5经营管理
反映参评机构在提供管理培训服务的综合管理能力。评价指标包括:公司治理、财务管理、业务管理、数字化管理、风险管理、安全管理。
8.6服务质量
反映参评机构在管理培训服务项目的全过程质量管理及控制能力。评价指标包括课前服务质量、课中服务质量、课后服务质量、客户纠纷。
9 评价程序
9.1评价时间
评价工作每年组织两次,上半年一次,下半年一次。
9.2发布公告
评审机构在官网等相关媒体上公告评价工作具体事项。
9.3提交申请
9.3.1 申请单位应按照评审机构所提供的《管理培训服务机构能力等级评价申请书》,填写相应信息。具体内容应符合附录B《管理培训服务机构能力等级评价申请书》的要求。
9.3.2 申请单位申请时应提供以下材料:
a) 等级评价申请书;
b) 申请单位营业执照复印件;
c) 申请单位法定代表人身份证复印件;
d) 申请单位信用等级报告;
e) 近三年财务审计报告;
f) 纳税申报表;
g) 有代表性培训服务合同与发票复印件;
h) 参评单位专业人员情况说明;
i) 知识产权相关材料;
j) 房屋产权证明或租赁证明;
k) 党建工作记录;
l) 公益活动记录;
m) 其他证明机构实力的有效资料。
9.4 申请受理
9.4.1 申请单位应遵循本文件所制定的申请程序,提交相关的材料,否则评审机构将不予受理。
9.4.2 申请单位应承诺所有提交材料信息真实有效。
9.5 资料审查
9.5.1 评审机构根据审核程序、申请能力等级,依照本文件相关规定,在正式接收申请后15个工作日内,对申请单位所提交的申请文件与材料进行初步审查并保存相关审查记录。
9.5.2 材料审查:申报材料应齐全,符合本文件规定;若申报材料不符合要求,评审机构应及时通知申请单位在规定时间内进行补充和完善;若申报材料经审核仍不合格的,不予以受理,评审机构需说明不予受理的原因。
9.5.3 现场审查:评审机构根据申报单位所申报的等级,进行现场考察并与相关人员访谈,核实材料的真实性。
9.6 综合评审
9.6.1 由评审机构组织评审专家进行综合评审。在评审过程中,评审专家应对评审资料进行客观、严谨、公正的审查并给出评分。
9.6.2 评审结束时,由审查小组成员和评审机构专家所组成的评审委员会签署评审意见。
9.6.3 评审机构应公示评价结果,公示期为10个工作日。如在公示期内提出异议的,评审机构经过核实认为有必要的可以对异议进行复核并重新审定。
9.7反馈与发布
9.7.1 评审机构应将评价结果反馈给申报单位。
9.7.2 评审机构在公示期结束后,对无异议的申报单位按相关程序向社会公布最终结果并颁发《管理培训机构能力评价等级证书》。
10证书动态管理
10.1证书有效期
《管理培训机构能力评价等级证书》有效期为三年。
10.2监督
评审机构应设置投诉电话和邮箱,接受有关部门、客户单位和社会的监督。
10.3复评
评价结果从公告颁布之日起生效,有效期为三年。三年过后应进行复评,证书到期前三个月内提交复评资料。复评不通过的,须满一年后方可再次申请。
10.4升级评审
获得通过的参评机构满三年后,方可申请升级评审。升级评审不通过的,须满一年后方可再次申请。
10.5证书监管
管理培训服务机构在证书有效期内,如果出现客户投诉、恶意竞争、扰乱行业市场秩序等不良行为,评审机构调查核实后,视情节轻重对其进行整改、暂停、降级等处理。
10.6证书撤销
持证机构发生下列情况时,经评审机构核实,应撤销等级证书:
a) 因破产、歇业或其他原因终止培训服务及相关业务活动;
b) 因分立、合并等培训服务能力的条件发生较大变化,未及时申请变更;
c) 因培训主营业务质量下降,导致客户投诉较多;
d) 因自身原因造成所承担的培训项目出现较大事故,被政府部门通报、处罚;
e) 涂改、伪造、出租、出借、转让证书;
f) 存在弄虚作假、违法违规、违反合同约定等不诚信行为。
附录A
(规范性)
管理培训服务机构能力等级评价评分细则
本细则给出了管理培训服务机构能力等级评价指标权重表(见表A.1)及评分细则(见表A.2)。
管理培训服务机构能力评价标准共分为六大项28小项,涵盖了被评价机构的党建工作、依法经营、综合实力、师资实力、经营管理和服务质量,具体能力评价如表A.2所示。






附录B
(规范性)
管理培训服务机构能力等级评价申请书
管理培训服务机构能力等级
评价申请书
申请机构名称:______________________________
申请机构所在地:___________________________
申请日期:_______________________________
评审类别:初评 复评 升级 其他___
声明:本申请书上所填写的有关内容和提交的资料均准确真实,合法有效,无涉密信息,本单位愿为此承担法律责任。
法定代表人签名: (单位公章)
填表须知:
1、 本表适用于管理培训机构能力等级评价申请;
2、 本表要求使用计算机打印,不得涂改;
3、 申请机构应如实逐项填写;
4、 本表数字均使用阿拉伯数字,除万元、%保留两位小数外,其余均为整数;
5、 本表中带□的位置用√选择填写;
6、 申请资料如有附件加页,一律使用A4纸;
7、 提交复印件的需加盖单位公章;
8、 全套申请资料需提供一份电子档文件;
9、 提交的全套纸质申请资料需加盖公章及骑缝章,一式两份并提供原件核查。
承诺书
1.我单位自愿提交《管理培训服务机构能力评价申请书》;
2.我单位向行业社会组织所提交的本申请书内容真实可靠;
3.申请资料内所涉及的管理培训服务等相关活动,符合国家的法律、法规及其他相关规定;
4.严格遵循《管理培训服务机构能力评价准则》的相关规定,保证评价实施时所需要提供的相关材料真实可靠;
5.如获得评价等级,我单位自愿接受本标准动态管理;
6.我单位已阅读并接受《管理培训服务机构能力评价申请书》上所提及和公开的所有信息;
7.本申请材料仅用于管理培训机构能力评价申请,并已自行备份备查,不再要求予以退还。
机构名称:
机构法人(签名):
时间: 年 月 日








五、T_SZGL 5-2022 管理咨询服务规范

目 次


前 言
本文件按照GB/T 1.1—2020《标准化工作导则 第1部分:标准化文件的结构和起草规则》的规定起草。
请注意本文件的某些内容可能涉及专利。本文件的发布机构不承担识别专利的责任。
本文件由深圳市管理咨询行业协会提出并归口。
本文件起草单位:深圳市管理咨询行业协会、深圳市七鼎管理咨询有限公司、百思特管理咨询有限公司、深圳市深远企业顾问有限公司、华谋咨询技术(深圳)有限公司、深圳市锦绣前程人才服务集团、深圳市康达信管理顾问有限公司、深圳市逸马科技有限公司、深圳市华一世纪企业管理顾问有限公司、深圳市南方略营销管理咨询有限公司。
本文件主要起草人:徐春明、杜建君、李志明、岳华新、张正华、单海洋、马瑞光、刘祖轲、李武盛、樊小宁、郎鸣镝、韩勇。
管理咨询服务规范
1 范围
本文件规定了管理咨询服务的基本原则、基本要求、服务分类界定、服务程序、服务质量管理、服务质量监督与投诉的要求。
本文件适用于管理咨询机构服务于客户的管理咨询活动。
2 规范性引用文件
本文件没有规范性引用文件。
3 术语和定义
下列术语和定义适用于本文件。
3.1
管理咨询服务 Management consultancy service
根据客户需求,管理咨询人员通过深入调查、分析,找出客户管理中存在的关键问题及其产生的原因,运用现代管理的方法和工具,有针对性地提出科学的、切实可行的解决方案,并指导客户实施方案,帮助客户创造价值或促进变革的过程。
3.2
管理咨询师 Management consultant
经相关专业组织对其管理咨询专业能力进行评价,被认定符合规定要求的管理咨询机构从业人员。
3.3
管理咨询服务机构 Management consultancy service provider
向客户提供有偿管理咨询服务的组织。
注:充当管理咨询服务中介(居间人或介绍人)或向管理咨询服务机构提供管理支持(例如发票,薪金支付)的组织不被视为管理咨询服务机构。
3.4
客户 Customer
提出并确认管理咨询需求,采购管理咨询服务的组织或个人。
4 基本原则
4.1专业性原则
根据客户的管理现状和管理中的关键问题,管理咨询师应综合性地运用专业的管理知识、方法、工具与实践经验,协助解决客户的实际管理问题。
4.2前瞻性原则
管理咨询服务机构要基于专业的能力去展望及预测未来,所提供的管理咨询建议或方案要符合未来发展趋势。
4.3创新性原则
管理咨询服务机构应从管理理念、管理机制、管理方法和工具等多层次、多角度提出管理创新策略与方案。
4.4能力匹配原则
管理咨询服务机构应当根据管理咨询服务标准承接其能够凭借其背景、经验、技能和资质以专业方式完成的任务。如果管理咨询机构有理由相信任务目标不会实现,则应当将这一情况及时告知客户,并提议重新协商任务目标。
4.5独立性原则
管理咨询专业人员在看待和思考客户存在的问题等咨询服务过程中应做到客观、公正、独立。
4.6合作性原则
管理咨询服务机构在为客户服务过程中,需要管理咨询项目组成员(客户、管理咨询服务机构及其他合作方)之间相互尊重与信任,保持密切沟通,并建立良好的合作关系。
4.7保护性原则
管理咨询服务机构在为客户服务过程中,客户与管理咨询服务机构之间通过合同约定,合同各方相互承诺保护彼此涉及的商业机密和人员从属关系等。
4.8合法性原则
管理咨询服务机构应遵守国家相关法律法规,不得侵害国家、社会、客户、员工的安全和利益。
4.9规范性原则
管理咨询服务机构应按照管理咨询服务规范及其相关咨询准则开展管理咨询服务活动。
4.10责任性原则
管理咨询服务机构应对其提供的人员、技能、信息、技术、工具和工作负责;客户应对决策、结果和对利益相关方的影响负责。
5 基本要求
5.1机构资质要求
管理咨询服务机构应具备但不限于以下基本条件:
a) 在中国境内进行合法登记的机构;
b) 有固定的经营场地和必要的设施设备;
c) 拥有专职的管理咨询师或相关领域的专家、学者、教授等;
d) 具有清晰的业务定位、服务流程及其配套的管理制度。
5.1.2 接受行业社会组织能力评价,依其能力水平进行等级评价。
5.2管理咨询师从业要求
管理咨询师从业要求包括但不限于以下方面:
a) 遵循职业道德规范,具备良好的职业素养;
b) 掌握所需的综合管理知识;
c) 具备所需的管理咨询专业技能;
d) 接受行业社会组织能力评价,依其个人能力进行等级评定。
5.3咨询服务质量保障机制
管理咨询服务机构应具备必要的咨询服务质量保障能力,包括但不限于以下方面:
a) 建立道德和职业行为守则;
b) 建立管理咨询服务管理体系,包括相应的制度、流程、服务标准、评价措施等;
c) 制定与客户相关人员的联络与沟通规则,保持合同各方有效的沟通;
d) 定期组织项目阶段评审;
e) 持续开展专业学习与经验分享。
6 服务分类界定
6.1按照咨询服务方式划分
6.1.1 管理咨询服务按照管理咨询服务方式可以划分为:
a) 调研诊断类咨询;
b) 方案交付类咨询;
c) 实施辅导类咨询;
d) 长期顾问类咨询;
e) 计时服务类咨询。
6.1.2 调研诊断类咨询:服务合同中约定以调研诊断后找出问题或提出建议为最终结果。
6.1.3 方案交付类咨询:服务合同中约定以交付管理问题解决方案为最终结果。
6.1.4 实施辅导类咨询:以指导咨询方案的落地实施为合同内容,在一定期限内辅导客户将咨询方案转化成行动计划与实施行为,并在实施辅导过程中进行必要的动态控制与调整。
6.1.5 长期顾问类咨询:在一个相对长期的时间内(一般不低于一年),对合同中约定的事项,适时给客户提供具体建议。
6.1.6 计时服务类咨询:在约定的时间内集中听取客户问题陈述,当场进行问题分析并为客户提出合理建议。提供该类咨询的专业人员通常是高级管理咨询师或相关领域的专家、学者、教授等。
6.2 按照管理功能划分
管理咨询服务按照管理功能可划分为:
a) 发展战略咨询;
b) 商业模式咨询;
c) 组织管理咨询;
d) 股权设计咨询;
e) 人力资源咨询;
f) 品牌管理咨询;
g) 市场营销咨询;
h) 研发与创新管理咨询;
i) 采购与供应链管理咨询;
j) 生产运营管理咨询;
k) 流程管理咨询;
l) 项目管理咨询;
m) 财务管理咨询;
n) 风险管理咨询;
o) 组织文化咨询;
p) 知识产权管理咨询;
q) 标准化管理咨询;
r) 信息化管理咨询;
s) 数字化咨询等。
注:上述部分管理功能的进一步分类可以参考T/CCPITCSC 024—2019《管理咨询服务产品的分类与代码》。
6.3 按照咨询对象性质划分
管理咨询按照咨询对象的不同可以分为:
a) 企业管理咨询;
b) 事业单位管理咨询;
c) 社会团体管理咨询;
d) 政府机构管理咨询。
7 服务程序
7.1签约前期
7.1.1初步了解咨询需求
管理咨询服务机构在接到客户咨询服务的需求信息时,先由管理咨询师以电话、邮件、语音或视频通讯等方式,初步了解客户情况和咨询需求,并向其说明包括但不限于以下要点:
a) 了解客户公司的基本信息、项目目前状况、客户提出的问题或现状描述,并进行初步判断;
b) 简要向客户介绍公司基本状况和专业特点,对客户表示有能力为客户解决问题并提供相关服务;若超出本公司服务范围,应明确告知客户;
c) 了解该客户咨询项目立项、预算及采购方式等情况。
7.1.2深度沟通确认咨询需求
7.1.2.1 初步沟通顺利,则继续由资深的管理咨询师就有关咨询内容与客户深度沟通并确认咨询需求。若在正式确定咨询项目范围之前,咨询机构可以与客户协商安排独立调研。
7.1.2.2 如客户愿意支付前期独立调研费用,可签订前期调研合同。客户前期调研费用明确后,管理咨询机构安排前期调研。
7.1.2.3 如客户是以招标方式采购管理咨询服务项目,则须告知客户本机构参与投标且当评标结果进入前三名(或专业技术评分进入前三名)时客户应支付一定的前期调研费用或投标方案设计费用。此费用根据项目前期调研工作费用及相关人员的差旅费用综合核定,或者以客户项目招标预算金额的3%-10%核定。
7.1.2.4 调研过程包括但不限于以下要点:
a) 拟定调研计划,并与客户确认调研时间和行程(小型企业所需时间约1-3天,中型企业所需时间约3-15天,大型企业所需时间约7-30天);
b) 采用现场考察、人员访谈、调查表、资料研究与数据分析等方式,对客户经营管理现状进行初步诊断;
c) 对客户存在的主要问题进行系统性分析并分类排序,初步确定其管理功能类别与解决方向;
d) 调研组进行内部讨论,形成对客户管理咨询需求、目标、内容等的统一认识;
e) 与客户方主要负责人交换意见,统一合同各方对于主要问题、客户目标与咨询目标、咨询内容的认识;
f) 建立调研过程及结果的沟通记录,为后续咨询工作开展提供客观依据。
7.1.3拟定与提交咨询项目建议书
7.1.3.1 调研诊断后,根据需要确定是否编制咨询项目建议书。如需要编制项目建议书,其内容包括但不限于以下要点:
a) 项目背景;
b) 客户项目需求的理解;
c) 客户经营管理中存在的主要问题;
d) 对客户经营管理中存在的主要问题的初步判断;
e) 解决客户主要问题的咨询方法或路径;
f) 界定项目内容及边界;
g) 描述项目输出成果;
h) 项目时间进程和初步计划;
i) 项目组构成与分工;
j) 项目报价(可选);
k) 管理咨询机构简介。
7.1.3.2 咨询项目建议书编制完成后,提交客户项目负责人,并就以下内容进行沟通与确认:
a) 书面提交咨询项目建议书;
b) 约定项目建议书沟通时间、地点与参与人员;
c) 解答相关问题;
d) 必要时,根据沟通情况对项目建议书进行修改,完善后再行提交。
7.2 合同签订
7.2.1商务合同洽谈
确认咨询项目建议书后,管理咨询机构应与客户进一步进行商务合同洽谈。洽谈涉及的主要内容包括咨询服务内容及边界、项目周期、项目费用、付款方式以及客户关心的其他相关内容。
7.2.2合同内容
管理咨询服务合同应包括以下内容:
a) 合同签订各方名称及基本信息;
b) 定义;
c) 管理咨询服务内容及服务方式;
d) 服务期限及投入时间;
e) 费用和支付方式;
f) 权利义务;
g) 保密条款;
h) 知识产权约定;
i) 违约责任;
j) 争议解决;
k) 合同变更;
l) 不可抗力的处理;
m) 合同的生效;
n) 后续服务;
o) 合同各方签章及签订日期、地点。
7.2.3 签订合同
7.2.3.1 合同应优先采用书面形式,以合同书、信件和数据电文等可以有形地并可被证明地表现所载内容的形式订立,有法律特殊规定的从其规定。
7.2.3.2 管理咨询服务合同还可根据需要增加例外条款、补充条款、合同附件等内容,参见附录A《管理咨询服务合同内容要素及说明》。
7.3 现状诊断
7.3.1咨询项目的启动准备
合同签订并当管理咨询服务机构收到首期预付款后启动咨询项目,启动准备可包括:
a) 成立客户项目领导小组;
b) 由合同各方项目负责人挑选并委派合适人员共同组建项目团队;
c) 下达项目任务书;
d) 制定咨询项目工作计划;
e) 项目调研访谈提纲的准备;
f) 客户方所在行业专业资料的收集与研读;
g) 召开项目启动会。
7.3.2深度调研
管理咨询项目深度调研一般过程如下:
a) 提交资料清单,收集并研究客户资料;
b) 和客户主要领导见面;
c) 了解客户主要业务流程;
d) 参观客户业务现场;
e) 访谈客户相关人员;
f) 问卷调查;
g) 整理、统计和分析数据;
h) 分析和归纳并形成问题列表;
i) 研讨管理咨询建议的方向和重点。
7.3.3提交诊断分析报告
必要时,项目团队撰写诊断分析报告。基本内容框架如下:
a) 诊断工作说明;
b) 诊断结论;
c) 问题解决思路。
诊断分析报告撰写完成后,应召开阶段性项目报告会,充分听取领导小组和有关专家的指导意见,得到客户方认可后进入方案设计阶段,客户方按合同要求支付中期预付款。
7.4 设计方案
7.4.1方案设计
根据管理诊断分析结论,项目团队应运用管理科学的方法和工具设计管理咨询方案。
7.4.2方案研讨
方案设计完成后,项目团队内部应充分研讨并依据研讨结果适时完善管理咨询方案,根据需要可邀请客户领导小组参加项目研讨会。研讨要点如下:
a) 方案可行性;
b) 所需资源;
c) 实施成本;
d) 知识和技能要求;
e) 与客户方企业文化和管理风格的匹配性;
f) 客户方变革决心与克服困难的坚定意志;
g) 管理创新程度。
7.4.3方案确认
将经充分研讨并形成共识的管理咨询方案文本和相关资料提交给客户方相关负责人签收。项目团队组织客户领导小组和相关决策人员验收并确认管理咨询方案。
7.4.4方案宣讲
项目团队应向客户方相关人员宣讲管理咨询方案并进行答疑。方案宣讲后客户方按合同要求支付后续款项。
7.5 方案实施辅导
7.5.1实施方案编制及培训
7.5.1.1 编制咨询实施方案,实施方案应明确实施目标、实施任务、实施进度、人员安排及分工、关键要点等。
7.5.1.2 开展实施方案培训,培训内容应包括对方案的理解、对方案实施的认识、方案实施的条件、关键点、实施工具、风险与挑战、实施中各部门人员的协调配合要求等。
7.5.2辅导实施
咨询方案实施期间,对于比较重要且技术性比较强的环节,咨询人员应通过指导、培训、小范围示范、试点或试运行等方式方法辅导实施过程。
7.5.3反馈及调整方案
咨询方案实施过程中,项目团队依据实施环境条件变化或新问题对管理咨询方案和实施方案进行反馈,适时对方案进行必要的修改和调整。
7.6 项目评估、验收与总结
7.6.1项目评估及验收原则
调研诊断类咨询项目采用签收方式,不需要进行项目验收。项目方案类和实施辅导类项目咨询根据合同约定可以进行项目评估及验收。
7.6.2 项目评估与验收
管理咨询服务机构与客户方共同组织管理咨询项目评估与验收。项目评估与验收内容应包括:
a) 项目评估计划,包括:参加人员、方法、进度、结果确认等内容;
b) 评估方案应明确方案实施的过程评估、成效评估的方法、工具、措施和对象;
c) 评估重点应是管理咨询项目实施的有效性、计划执行状态及管理咨询项目绩效改进的机会。管理咨询项目实施的计划、任务内容、客户操作环境、项目范围等变化应反映在评估报告中;
d) 评估结果应与客户方进行沟通,并获得客户认可。必要时,以量化数据反映管理咨询项目实施所带来的经济效益、组织效能或社会效益;
e) 评估结论应反映管理咨询项目目标的实现程度。
7.6.3 项目总结
管理咨询项目结束后,管理咨询机构应组织相关人员进行总结。项目总结内容包括:
a) 基于管理咨询项目的计划、实施、评估等资料进行综合总结;
b) 归档管理管理咨询项目的过程标准和评估报告。
7.7项目后服务跟踪
管理咨询服务合同履行完成后,管理咨询机构应向客户提供后续服务,调查了解客户满意情况,收集反馈资料并分析处理,收集客户新的服务需求,提出新的咨询服务项目建议。
8 服务质量管理
8.1合同管理
管理咨询服务机构应建立合同管理制度,合同管理制度内容可包括合同归口管理部门、合同标准格式文本、客户资信调查、合同风险评估、合同谈判、合同审查和评审机制、合同审批、合同签订和履行、合同执行监督、合同变更处理机制、合同纠纷处理等。
8.2过程监测
管理咨询服务机构应建立管理咨询服务过程的监测与改进机制,并确保有效运行,包括:
a) 充分宣导以确保管理咨询机构相关人员了解监测要求、目的和方法;
b) 明确执行过程监测的责任人、方法和要求;
c) 建立清晰的数据和信息收集的方法、工具和责任;
d) 监测信息包括项目计划的实施、客户反馈、投诉和满意度评价;
e) 定期对管理咨询服务过程监测进行评估,确定管理咨询服务过程符合预定目标的程度。
8.3持续改进
管理咨询服务机构应按规定的方法对管理咨询服务进行持续改进,包括:
a) 制定改进措施对项目偏差进行纠正;
b) 改进的要求以书面、培训、沟通等方式告知管理咨询机构相关人员;
c) 持续跟踪管理咨询项目的改进,并将改进措施和期望效果告知客户;
d) 定期培训员工及专业人员,持续提升其专业服务能力;
e) 管理咨询服务机构主要负责人应参加管理咨询服务的持续改进活动;
f) 对管理咨询项目进行成果管理,利用信息系统建立企业的知识库、项目库和案例库。
9 服务质量监督与投诉
9.1服务质量监督
9.1.1 管理咨询服务机构应接受行业社会组织和客户的监督与检查。
9.1.2 管理咨询服务机构应主动向相关行业社会组织申请审核,纳入“管理咨询机构白名单”公示管理;
9.1.3 属地行业协会规范行业产品和服务质量,引导行业自律,建立社会评价、失信惩戒和行业信用管理制度。以下不良行为经属地行业协会调查属实后劝其退会,并公开声明其不是会员。
a) 违反国家法律、法规和政策;
b) 不守诚信导致客户发生较严重损失;
c) 严重损害客户利益的行为;
d) 拼凑、包装咨询或培训内容等欺骗客户的行为;
e) 传播虚假或具有误导性的信息欺骗客户的行为;
f) 传播封建迷信、精神病毒、邪教学说等危害社会信息;
g) 咨询和培训过程中对参与人员的身心健康造成损害的违法或违规行为;
h) 利用培训和咨询服务方式实施非法集资或诱导客户投资等违法行为。
9.2服务质量投诉
9.2.1 管理咨询机构应建立反映及时、处理得当的客户投诉处理机制。
9.2.2 对所有有效的投诉进行记录、调查和分析原因,采取措施加以处理,并向客户及时反馈。
附 录 A
(资料性)
管理咨询服务合同内容要素及说明
本附录给出了管理咨询服务通用合同的内容要素与说明,供管理咨询机构编制合同时参考,实际合同签订中的具体内容和结构应符合以下基本框架内容,如果合同各方认为其中的某些内容不适用,可予以裁剪或排除,最终以管理咨询服务机构与客户签订的正式合同文本为准。
一、管理咨询服务合同内容要素:
1.合同签订各方名称及基本信息
2.定义
2.1 草案文本、修订文本、确认文本、正式文本、电子文档;
2.2 关键成果、一般成果;
2.3 决策层人员、非决策层人员;
2.4 签收函、签收、确认函、确认;
2.5 书面修改意见。
3.管理咨询服务内容
3.1 服务项目名称;
3.2 项目背景信息、假设、范围和限制;
3.3 服务要求和期望的成果;
3.4 成果交付及验收要求;
3.5 签约各方认为有必要约定的其他内容。
4.管理咨询服务方式
5.服务期限及投入时间
6.费用和支付方式
6.1 咨询服务费用;
6.2 支付方式。
7.权利与义务
7.1 客户方权利与义务;
7.2 服务提供方权利与义务。
8.保密条款
8.1 保密内容约定;
8.2 保密期限约定。
9.知识产权约定
9.1 知识产权的约定;
9.2 知识产权转移与确认;
9.3 特殊情况处理。
10.违约责任
10.1 违约及应承担的违约责任的约定;
10.2 违约金的约定,违约损失赔偿额或其计算方法的约定等;
10.3 违约赔偿的支付。
11.争议解决
11.1 争议解决原则;
11.2 争议解决途径;
11.3 其他有关说明。
12.合同变更
12.1 许可变更的条件;
12.2 变更程序及要素;
12.3 变更后的咨询服务费变化约定。
13.不可抗力的处理
13.1 不可抗力内容的约定;
13.2 不可抗力发生后的处理。
14.合同生效
14.1 合同及附件说明;
14.2 合同有效期;
14.3 合同生效期;
14.4 合同持有情况说明;
14.5 合同终止。
15.后续服务
16.合同各方签章及签订日期、地点
二、管理咨询服务合同重点要素相关说明:
1.管理咨询服务内容
1.1项目背景信息、假设、范围和限制
包括项目背景信息、假设条件或所需资源、项目任务的范围和限制。
1.2服务要求和期望的成果
客户对管理咨询服务的具体要求和期望实现的成果。
1.3成果交付及验收要求
应明确规定可交付的成果,明确规定成果的验收部门或人员、验收标准、原则和方法。
项目成果一般包括有形成果和无形成果,按正式签订的咨询服务合同约定对项目咨询成果进行验收。
有形成果的内容可包括管理诊断报告、咨询方案报告、咨询建议、过程文档、项目总结报告等。
无形成果验收的内容可包括:相关人员在认知与技能方面的变化、管理体系建设的成果和实际的执行效果、管理咨询后成本效益的变化等。
合同中应明确成果交付方式,交付方式包括现场提交签收、电子邮件、验收会等。
2.管理咨询服务方式
2.1 根据管理问题不同性质的诉求及客户的具体要求,应选择及采用不同的管理咨询服务方式或组合,并说明管理咨询服务具体服务方式或组合的内容。
2.2 管理咨询服务方式包括调研诊断类咨询、方案交付类咨询、实施辅导类咨询、长期顾问类咨询、计时服务类咨询。
3.服务费用标准
3.1管理咨询机构的费用应综合考虑多种因素,包括但不限于同类项目正常的收费标准、项目的实施成本以及客户的价值诉求等。
3.2管理咨询费用通常有以下几种计价方法:
3.2.1价值计价法:按照咨询服务所产生的价值来进行计价。价值计价法在方案交付类咨询、实施辅导类咨询中应用较多。
3.2.2固定单价计价法:属于价值计价法的一种,即将咨询产品或服务以固定价格进行计价。通常在单一功能模块的咨询服务中应用较多。
3.2.3成本计价法:依据咨询服务的成本决定服务的价格。咨询服务收费通常依据咨询服务投入的咨询师级别、人数、服务时间及其他成本因素计算。成本计价法可以应用于各种咨询服务方式;
3.2.4 时间计价法:属于成本计价法,仅依据咨询服务时间进行计价。通常在长期顾问类咨询、计时服务类咨询应用较多。
3.2.5综合计价法:综合应用以上方法及其他相关因素的组合计价方法。如:成本加收益定价法、固定加比例分成法、固定加股权计价、固定加收益加股权计价等。
4.费用支付方式
4.1管理咨询服务费用通常采取一次性预付或分期预付的支付方式。
4.2一次性预付方式:适用于合同标的较小的咨询服务项目。
4.3 分期预付方式:适用于合同标的中、大型的咨询服务项目。中型管理咨询项目首期预付款通常不低于50%;大型管理咨询项目首期预付款通常不低于40%。
5.保密
5.1管理咨询服务机构应维持其信誉及客户信任,有责任对从客户处收到的数据和信息进行保密。保密内容包括但不限于客户及其他利益相关方的技术、销售、运营、财务等方面的机密数据、信息以及知识产权等。
5.2在合同各方约定的保密期内,管理咨询服务机构不应以任何理由擅自使用客户或利益相关方的数据或信息,不得利用客户的商业秘密从事与客户相竞争的业务。
5.3如有必要,管理咨询服务机构可以单独与客户签订保密协议。
6.知识产权
6.1管理咨询服务机构对其自身专有技术、理论思想、管理模型、管理方法论、数据库、标准、商业模式、工具等相关概念和技术拥有知识产权,客户应予以尊重、承认和保护。
6.2管理咨询服务机构通常保留其为项目带来的知识产权的所有权。对于因项目成果而产生的知识产权(所有权、使用权或引用权),应在合同中约定所有权。
6.3合同中约定的相关知识产权在项目结束后也可适用。
7.违约责任
管理咨询服务合同应设置违约责任条款,列举对合同各方违约的认定、采取补救措施及赔偿损失等内容。违约条款为合同各方不履行合同义务或履行合同义务不符合约定的,应当承担继续履行合同义务、采取补救措施或者赔偿损失等违约责任。违约责任条款可包括:
——不符合合同约定、违反职业操守、弄虚作假、投入服务不够等,为客户带来损失等违约行为;
——收集必要证据、核实违约事实、界定违约责任;
——客户因决策、自身内部的人事变动和项目自身管理问题,未按照约定提供必要的资料和工作条件,影响工作进度和质量,不接受或者逾期接受工作成果的,支付的报酬不得追回,未支付的报酬应当支付;
——在合同各方商定范围内,管理咨询服务机构仍未按期提交交付成果或者提交的交付成果严重不符合约定的,应当承担改进成本;
——管理咨询服务机构提供符合约定要求的交付成果,因客户作出决策所造成的损失,由客户承担,但是合同各方当事人另有约定的除外;
——允许任何一方向违约方提出合理的索赔要求,合同可明确索赔程序、索赔费用划分、索赔费用支付方式等内容。
8.争议解决
8.1管理咨询服务机构应不断预测、评估、优先考虑和管理与任务相关的风险,应协调和应用所需资源,以尽量减少、监测和控制意外事件的概率和影响。
8.2当合同各方因项目进展、计划执行、费用支付、成效等事项出现争议,且无法保证管理咨询项目的持续进行时,合同各方应依据本标准的规定及合同要求进行沟通协商,确定导致争议的原因和各方责任履行状态,判定争议环节、要点和可能引起的后果。争议判定应包括但不限于:
——以本规范相关规定为基础;
——基于各方签订的管理咨询服务合同;
——尽可能收集和整理事实、数据作依据;
——客观分析、评价争议,避免主观因素的影响;
——尽可能保持合作,避免冲突和对立。
8.3出现争议并完成争议判定后,本着互利共赢的理念妥善处置争议,争议解决包括但不限于:
——当争议问题源于管理咨询机构的服务团队时,应考虑调整和优化服务团队人员配置;
——当争议问题源于客户的执行团队或由客户方的相关因素引起,管理咨询机构应与客户协商,考虑调整推进策略或变更方法;
——当争议出现且合同各方责任难以界定时,应协商考虑变更合同,并依变更后合同履行;
——当争议出现且无法协调时,应考虑终止合同的继续履行,不涉及经济责任时,出具书面说明终止合同;如涉及经济责任时,则再次评价责任归属,以管理咨询服务中存在争议的服务内容对应费用额度为赔偿限额,确认赔偿责任。
——当合同各方争议无法协调时,应通过第三方调解、仲裁或法律程序进行裁决。
9.变更
管理咨询服务合同应设置变更条款,列举合同可变更的条件、形式和内容等。管理咨询服务合同的变更不得违反国家有关法律的规定。管理咨询服务合同变更条件包括但不限于:
——偏离工作计划;
——更改任务背景;
——管理咨询服务内容或范围发生重大变化;
——客户或接收方的工作环境发生改变;
——客户期望发生改变;
——管理咨询服务机构发生改变等。
10.合同终止
管理咨询服务合同终止的条件包含但不限于:
——管理咨询项目的成果交付完成;
——管理咨询服务合同履行完毕。
附录B
(资料性)
管理咨询服务流程示意图
管理咨询服务流程示意图见图B.1。

B.1 管理咨询服务流程示意图
注:具体管理咨询服务流程须根据合同内容中约定的管理咨询服务方式进行调整。
六、T_SZGL 6-2022 管理培训服务规范

目 次

前 言
本文件按照GB/T 1.1—2020《标准化工作导则 第1部分:标准化文件的结构和起草规则》的规定起草。
请注意本文件的某些内容可能涉及专利。本文件的发布机构不承担识别专利的责任。
本文件由深圳市管理咨询行业协会提出并归口。
本文件起草单位:深圳市管理咨询行业协会、深圳市逸马科技有限公司、深圳市华一世纪企业管理顾问有限公司、深圳市锦绣前程人才服务集团有限公司、深圳市中旭教育科技有限公司、深圳市七鼎管理咨询有限公司、华谋咨询技术(深圳)有限公司、深圳市康达信管理顾问有限公司。
本文件主要起草人:马瑞光、单海洋、王笑菲、徐春明、李志明、岳华新、杜建君、李武盛、雷志平、赵明强、韩勇、张浩峰、陈洲。
管理培训服务规范
1 范围
本文件规定了管理培训服务的基本原则、服务要求、业务分类、服务程序、服务质量持续改进与投诉处理、服务质量监督的要求。
本文件适用于管理培训服务活动。
2 规范性引用文件
本文件没有规范性引用文件。
3 术语和定义
下列术语和定义适用于本文件。
3.1
管理培训 Management training
根据客户需求,管理培训服务机构组织管理培训师运用专业知识和工具,以提高管理人员的管理能力为目的的培训活动。
3.2
管理培训服务机构 Management training service provider
提供管理培训服务的组织。
注:充当管理培训服务(3.1)的经纪人或介绍人(推动者)或向管理咨询服务机构提供管理支持(例如发票,薪金支付等)的组织不被视为管理培训服务机构。
3.3
客户 Customer
提出或确认管理培训需求,并采购管理培训服务的组织或个人。
4 基本原则
4.1合法性原则
管理培训服务机构不得侵害国家、社会、客户和其员工的安全和利益。
4.2专业性原则
遵循管理科学及其相关学科的概念和原理,运用科学的方法和工具,实施有计划、有系统、有实效的培训活动。
4.3实操性原则
管理培训服务应根据客户的实际情况及共性或个性需求进行规划设计和实施,并产生实效。
4.4创新性原则
持续更新迭代管理培训理念、培训内容和培训方式,促进客户可持续性发展。
5 服务要求
5.1机构资质要求
5.1.1 管理培训服务机构应具备但不限于以下基本条件:
a) 在中国境内合法登记的机构;
b) 拥有满足服务需求的专职管理培训师;
c) 具有清晰的业务定位、服务流程及其配套的管理制度;
d) 具有自有知识产权或者相关组织授权的培训课程;
e) 具有固定的办公场所和必要的办公设备。
5.1.2 接受行业社会组织能力评价,依其能力水平进行等级评价。
5.2管理培训师从业要求
管理培训师从业要求包括但不限于以下方面:
a) 遵循职业道德规范,具备良好的职业素养;
b) 掌握所需的综合管理知识;
c) 具备所需的管理培训专业技能;
d) 资质和履历应真实可追溯;
e) 接受行业社会组织能力评价,依其个人能力进行等级评定。
5.3管理培训服务要求
5.3.1培训方法
常用的培训方法包括课堂演讲法、演示操作法、多媒体教学法、小组讨论法、案例研究法、角色扮演法、咨询式培训法、现场培训法、行动学习法、户外训练法以及游戏训练法等,应针对不同的培训对象,选用不同的培训方法。
5.3.2培训模式
常见培训模式可以分为线上、线下与线上/线下混合式三种类型的培训。。
5.3.3培训内容
培训内容包括但不限于:
a) 按照客户需求编制课程大纲、培训课件、培训工具和作业;
b) 提供与培训课题相关联的典型性、具体性的案例;
c) 根据管理理论与实践的发展趋势与时俱进,并根据客户的持续需求进行优化迭代。
5.3.4培训评估
应建立培训效果评估体系,评估培训效果的方式包括但不限于:
a) 培训学员满意度调查;
b) 学员知识掌握程度评估;
c) 知识应用情况的跟踪与反馈;
d) 对客户的组织能力改善情况展开全方位、多层次评估。
5.4 服务保障能力
应具备与培训教学目标、服务规模、服务形式和教学内容相适应的服务保障能力,包括但不限于:
a) 教室、酒店等实训场地的音响、多媒体投影设备与网络环境、学习平台系统与培训教学内容、人数规模相适应,能满足客户的教学体验要求;
b) 办公、培训及其它实训场所,应符合消防安全、公共卫生、疫情防护等国家和地方的相关规定;
c) 学习平台数字化系统应符合国家信息技术安全、国家互联网管理规定等有关要求;
d) 应有应急场景的意外保护措施。
5.5培训管理制度
管理培训服务机构应建立完善的管理制度,包括教学管理、师资管理、教学人员管理、学员管理、财务管理、设备使用管理、培训质量管理及安全应急管理等方面建立相应的管理制度。
6 业务分类
6.1按照行业性质划分
管理培训服务按照行业性质可以划分为:
a) 企业管理培训;
b) 事业单位管理培训;
c) 社会团体管理培训;
d) 政府机构管理培训;
e) 其它组织管理培训。
6.2按照培训内容划分
管理培训服务按照培训内容可划分为:
a) 政策法规培训;
b) 战略管理培训;
c) 商业模式培训;
d) 人力资源管理培训;
e) 财务管理培训;
f) 生产管理培训;
g) 市场营销管理培训;
h) 供应链管理培训;
i) 数字化管理培训;
j) 股权激励培训;
k) 组织文化培训;
l) 员工职业化培训;
m) 其他管理类培训。
6.3按照培训需求划分
管理培训服务按照培训需求可以分为:
a) 标准型管理培训:依据多个培训对象的共性需求研发设计并提供的管理培训,如管理培训公开课等;
b) 定制化管理培训:依据某一特定培训对象的个性化需求研发设计并提供的管理培训,如企业内训等。
7 服务程序
7.1 需求分析
7.1.1 应对培训客户的需求背景进行分析,包括产业发展趋势、行业现状及存在的管理问题等,形成需求分析结论;定制化管理培训还需要对客户的内部运营、受训人员的基本情况和培训目标进行分析并与客户沟通确认;
7.1.2 培训需求沟通阶段,引导与发现客户真实、明确的需求;定制化管理培训需求沟通内容还包括培训目标、受训人员范围、培训内容、培训形式、培训时长和培训师选择偏好、培训效果期望;
7.1.3 对培训活动的组织相关事宜进行沟通,含服务过程、服务成效、培训师安排、场地、教材、相关风险及费用。
7.2 方案设计
7.2.1 应结合管理培训服务机构专业特长与服务优势,策划设计培训过程、相应师资配置、培训配合要求、培训管理方法、培训成效评价方法及培训成果验收等,形成培训方案;定制化管理培训方案设计完成后,还应与客户沟通并确认实施培训服务所需的条件和配合要求;
7.2.2 应围绕确认后的管理培训方案准备培训实施所需的资源、教材和管理培训师安排。
7.3 合同签订
7.3.1 管理培训服务机构应与客户协商后签订管理培训服务合同或协议;
7.3.2 管理培训服务合同或协议应参照附录A《管理培训服务合同要素示例》格式规定签订合同,包括但不限于以下条款:
a) 管理培训服务内容、服务期限、费用与结算等;
b) 可将培训方案、课程大纲、培训师简历与资格证书、课程评价工具等作为合同附件。
7.4 培训准备
培训准备包括但不限于:
a) 培训通知包含时间、地点、主题、流程、培训师、交通、住宿安排及注意事项;
b) 培训课件包括演示文档、培训教材及服务成效评价工具等;
c) 培训场地布置;
d) 培训设备与工具;
e) 管理培训师和相关服务人员的行程、食宿安排;
f) 培训如采用线上学习或线上/线下混合模式,应向客户介绍管理培训平台系统的使用方法;
g) 应急预案及其他需准备事项。
7.5 培训实施
培训实施包括但不限于:
a) 现场秩序的管理,包括但不限于签到,资料分发等;
b) 授课与互动;
c) 为教与学双方提供服务;
d) 监控培训质量。
7.6 服务评价
7.6.1 服务评价内容应包括但不限于:
a) 是否实现了预期的培训目标;
b) 培训项目实施情况的满意程度;
c) 培训师授课的专业水平;
d) 课程设置的合理性;
e) 培训内容的针对性;
f) 培训方法的有效性;
g) 培训设施的安全性;
h) 会务管理的体验度;
i) 后勤服务的规范性等。
7.6.2 服务评价信息的采集方式包括但不限于纸质问卷、电子问卷、电话访谈或口头沟通等;
7.6.3 培训服务实施后管理培训机构应进行内部自我评价与总结。
7.7 资料归档
7.7.1 保存归档的资料应包括:
a) 服务前必要的分析资料:
——客户提交或口述的所有资料;
——管理培训需求分析报告;
——课程研发资料;
——管理培训执行方案。
b) 服务过程相关资料:
——服务相关的合同或协议文本;
——客户输出的方案成果、论文、考试结果;
——培训课程服务资料;
——培训影音记录。
c) 服务评价资料:
——培训服务评价报告;
——内部自我评价与总结报告。
7.7.2 记录可采用任何媒介形式,主要包括纸质文件,电子文件、图片、影视文件等电子媒介。
7.7.3 管理培训服务机构应由专人负责整理、储存和保管资料,所有本文件所要求的记录应保证真实、有效、完整,且妥善保存、易于查阅。
7.7.4 管理培训服务机构应采取适当措施,对客户的商业信息进行保密。未经客户口头或书面同意,不得将相关信息泄露给第三方。
8 服务质量持续改进与投诉处理
8.1服务质量自我评价
管理培训服务机构应建立服务自我评价管理机制,定期收集各方的满意度评价与意见反馈信息并加以分析,形成服务质量自我评价报告。
8.2服务持续改进
管理培训服务机构应依据服务质量自我评价报告制定措施,持续改进,不断提升服务质量。
8.3客户投诉响应及处理
管理培训服务机构应在服务场所明示客户投诉的渠道,及时响应和妥善处理客户投诉。
9 服务质量监督
9.1 管理培训服务机构应接受行业社会组织和客户的监督与检查。
9.2 管理培训服务机构应主动向相关行业社会组织申请审核,纳入“管理培训服务机构白名单”公示管理。
9.3 属地行业协会规范行业产品和服务质量,引导行业自律。建立社会评价、失信惩戒和行业信用管理制度等。以下不良行为经调查属实后劝其退会,属地行业协会公开声明其不是会员。
a) 违反国家法律、法规和政策;
b) 不守诚信导致客户发生较严重损失;
c) 严重损害客户利益的行为;
d) 拼凑培训内容或捏造培训效果等欺骗客户的行为;
e) 夸大宣传管理培训师资质、履历或肆意造假等;
f) 存在强制销售行为;
g) 传播虚假或具有误导性的信息;
h) 传播封建迷信、精神病毒、邪教学说等危害社会信息;
i) 管理培训过程中对参加培训人员的身心健康造成损害的违法或违规行为。
附 录 A
(资料性)
管理培训服务合同要素示例
本附录给出了管理培训服务合同的基本要素,供管理培训服务机构编制合同时参考,实际合同签订中的具体结构和内容,仍应以合同签订方协商约定为准。
示例:
1.合同签订各方名称及基本信息
2.管理培训服务内容
2.1 培训范围与目标的说明
2.2 培训服务所涉及的相关要素
2.3 培训服务履行方式
2.4 培训成果交付及验收要求
2.5 其他特殊说明
3.服务期限
4.权利义务
4.1 客户权利义务
4.2 服务方权利义务
5.费用和结算
5.1 费用标准
5.2 支付方式
5.3 其他有关说明
6.保密与知识产权
6.1 保密内容约定
6.2 保密期限约定
6.3 知识产权的约定
6.4 特殊情况处理
7.违约责任
8.争议解决
8.1 争议解决原则
8.2 争议解决途径
8.3 其他有关说明
9.不可抗力的处理
9.1 不可抗力内容的约定
9.2 不可抗力发生后的处理
10.变更
10.1 许可变更的条件
10.2 变更程序及要素
11.合同的生效
11.1 合同及附件说明
11.2 合同有效期
11.3 合同生效期
11.4 合同持有情况说明
11.5 合同终止约定
12.合同各方签章及签订日期、地点。
附 录 B
(资料性)
管理培训服务程序示意图
管理培训服务程序示意图见图B.1。

图B.1 管理培训服务程序示意图
