第四节构建高绩效文化
企业的管理变革离不开文化的牵引,有什么样的文化就会有什么样的行为,因此,构建高绩效文化对绩效管理来说是至关重要的。讨论文化就离不开人,离不开对人性的理解与应用。
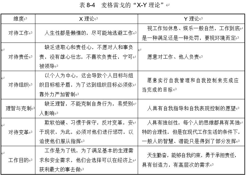
一、X-Y 理论
古今中外,关于人性的讨论一直存在截然不同的观点。有人认为,“人之初性本善”,也有人认为“人之初性本恶”,究竟谁对谁错,无法形成定论。有学者另辟蹊径,通过假设来探索在不同人性情景下应该如何进行管理,美国管理学家道格拉斯·麦格雷戈(Douglas McGregor)的 X-Y 理论(Theory X and Theory Y)就是比较典型的代表。
1957 年,道格拉斯·麦格雷戈在其所著《企业的人性面》(The Human Side of Enterprise)一书中提出 X-Y 理论。X 理论认为人们有消极的工作原动力,而 Y 理论则认为人们有积极的工作原动力,这是一套基于两种完全相反假设的理论,具体如表 8-4 所示。
基于 X 理论的人性假设,相应的管理方式是“胡萝卜加大棒”,一方面通过物质激励,另一方面通过严密控制、监督和惩罚迫使员工为组织做出贡献,这种方
式依赖对员工行为的外部控制。基于 Y 理论的人性假设,管理人员应把重点放在创造机会、发掘潜力、消除障碍、鼓励成长、提供指导的过程等方面,这种方式重视依靠自我控制和自我指挥。

麦格雷戈的“X-Y 理论”对应管理学两个典型的管理思路,X 理论对应的是泰勒式的严格控制,Y 理论对应的是德鲁克式的激活管理。到底是选择“X 理论”还是“Y 理论”,并没有绝对的标准,往往是将“X 理论”和“Y 理论”混合使用,因管理对象不同而设置不同的比例。“X-Y 理论”的意义在于企业可基于对人性的正确认识,制定合适的绩效管理流程,以提高组织绩效。
二、马斯洛需求层次理论
麦格雷戈的“X-Y 理论”提到“工作目的”,X 理论认为工作是为了钱,为了满足基本的生理需求和安全需求;Y 理论认为人们天生勤奋,具有创造力,有高层次的需求。提到人们的需求问题,就不得不提马斯洛的需求层次理论。
马斯洛需求层次理论(Maslow's Hierarchy of Needs)是由美国心理学家亚伯
拉罕·马斯洛(Abraham Maslow)提出的。他认为人的需求是有不同层级的,这些需求成金字塔结构,在一种需求获得满足或部分满足之后,另一种需求就接着要求被满足。起初,马斯洛将人的需求分为五个层次,后来又增加到七个层次,再后来增加到八个层次,具体的需求层次如表 8-5 所示。

马斯洛将这些需求分为两大类,一类是基本需求,另一类是心理需求。这些需求的发展演进呈波浪式,不同需求的优势由一级演进到另一级,高层次需求的出现是建立在低层次需求相对满足的基础上的,但并非要等到低层次需求完全得到满足才会出现,较低一层的需求高峰过后,较高一层的需求就会产生优势作用,这和古人讲的“仓廪实而知礼节,衣食足而知荣辱”意思相近。
马斯洛需求层次理论对绩效管理的意义在于,它提供了一个思路,绩效管理需要根据不同的管理对象采取不同的管理措施,在绩效考评结果应用的时候,根据不同的管理对象采取不同的激励措施,以发挥更好的作用。
三、以人为本的文化
随着经济的发展,温饱已经不再是人们关注的重点问题,尤其是随着“00 后”新生力量不断涌入职场,没有生存焦虑的新生代更在意的是马斯洛需求层次理论中的高层次需求,如尊重需求、自我实现需求、审美需求等。如何让职场新生力量更好地发挥作用,成为管理者不得不面对的问题。构建尊重员工、关注健康与成长、激发创新、公平公正的工作环境,营造以人为本的文化氛围是当下企业的必然选择。
尊重员工。“宁可身累,不可心累”是当下“打工人”比较普遍的心态。越来
越多的企业开始尊重员工的个性化需求,提供公平的工作环境,确保员工的权利和尊严得到维护。具体如何做到呢?一些管理领先企业通过设置“员工体验官”的角色来推动内部不断改善,为员工提供更好的工作环境,带来更好的工作体验。比如,华为公司、顺丰快递、京东物流等企业都设有相关的岗位。
关注健康与成长。IBM 在《IBM 商业价值蓝皮书:比快更快》中发布了一项研究信息:关注员工健康短期会消耗利润,但长期来看比没有关注员工健康的组织绩效更优。在前文中,我们一直强调通过赋能员工提高组织能力,该如何做到呢?辅导、培训是基本要求,制订有针对性的员工个人发展计划(Individual Development Plan,IDP)也越来越普及。越来越多企业选择从内部培养、提拔员工,为员工提供更多的轮岗及晋升机会。员工是价值创造的核心力量,只有每一位员工的绩效得到提升,组织总体的绩效才能持续向好。
激发创新。“酷”“好玩”“新意”等成为年轻一代向往的氛围特质,也是企业管理者需要关注的重点。创新是这个时代的主旋律,不仅仅体现在技术、产品上,也包括商业模式、工作方式的突破。随着数字化转型的深入及 AI 技术的发展与应用,企业需要通过变革、创新适应外部环境的变化。当下,营造有利于变革、鼓励创新、容许犯错的组织氛围尤为重要。
公平公正。公平是指不偏不倚,其基本含义是“得其所应得”。公平公正是大部分“打工人”渴望得到的待遇—他们希望付出有所回报。
需要注意的是,倡导以人为本的文化并不意味着一团和气,事实上,组织绩效与组织内部的人际冲突水平并不成正比,将人际冲突控制在适当的水平反而有利于组织绩效的提高,如图 8-6 所示。
图 8-6 组织绩效与人际冲突水平关系图示
人际冲突水平的控制程度,跟组织内部的环境有很大关系,没有绝对的标准,需要企业在长期的管理实践中探索。
四、绩效导向冲锋的文化
无论是“X-Y 理论”和马斯洛需求层次理论的应用,还是以人为本文化的构建,都是手段而非目标,对企业来说,最终要构建崇尚高绩效的绩效导向冲锋文化,以获得更好的组织绩效。
如何构建绩效导向冲锋的文化呢?美国管理专家米契尔·拉伯福(Michael LeBoeuf)提出“人们会去做受到奖励的事情”。这一观点称得上对绩效导向冲锋文化最好的诠释。
拉伯福是一个从车间里提拔起来的管理者。在长期的管理实践中,他一直感到困惑的是:当今许多企业不知出现了什么毛病,即使管理者使出浑身解数,企业的效率也难以提高,员工还是无精打采,整个企业就像一台生锈的机器,运转起来特别费劲。他也试图从汗牛充栋的管理学著作中向管理大师们讨教,却还是一头雾水,不明所以。最后有人告诉他,最伟大的真理往往最简单:当你不能理解一项问题时,就回归基础重新审视,或许会发现答案。就这样,拉伯福回过头基于自己的管理实践反复思索。终于,他悟出了一条最简单、最明白,然而也是最伟大的管理原则:人们会去做受到奖励的事情。这个原则被称为拉伯福法则。
拉伯福认为,当今许多企业之所以做事无效率,是因为其员工考核体系、奖罚制度出了问题。对今天的组织体而言,最大的障碍就是他们所要的行为和他们所奖励的行为之间有一大段距离。拉伯福在实践中有如下发现。
(1) 人们得到的是人们奖励的行为。人们不会得到人们所希望的、要求的、渴望的或哀求的,人们得到的是人们所奖励的。与其仅仅停留在希望上、要求上,不如对这种行为做出明明白白的奖励。
(2) 在尝试做正确的事时,人们很容易掉入这样的陷阱:奖励错误的行为,而忽视或惩罚正确的行为。人们往往犯这样的错误:希望、要求得到 A,却往往得到了 B。原因是人们往往不经意地奖励了 B。
拉伯福法则可以应用到绩效管理的目标制定及绩效考评结果的应用上,基于
战略要求来制定目标,基于考评结果来进行奖赏,与员工的晋升等建立关联。若员工知晓达成什么样的绩效目标就有什么样的奖励后,自然而然地就会朝着预期的方向前进,企业最终也会达成所期望的绩效目标。
构建绩效导向冲锋文化除了在绩效目标制定、绩效考评结果应用等绩效管理活动上发力,还需要企业最高管理者的坚定支持,以及需要广大中、基层管理者夯实基础工作,将促进绩效导向冲锋的具体要求落实到具体的流程中,规范员工的行为,同时为员工获取高绩效消除障碍。