(一)变革前:没有明确的职务说明及职责划分
:变革前,公司各岗位的工作职责没有细化,没有明确的职务说明及职责划分。那个时候他们经常出现的问题就是,好像某个人固定在一个岗位上,但在实际作业过程中,他是一人多岗,要做很多岗位的事情。大家每天都忙于工作,至于是不是把工作做好了,是不是把工作做到位了,没有办法进行评价。
(二)变革后:制定各岗位职责

:在每个人提交的岗位职责的基础上,我们对各岗位职责再进行划分,这种划分是结合了实际情况的。生产三部岗位职责如表2-13所示。
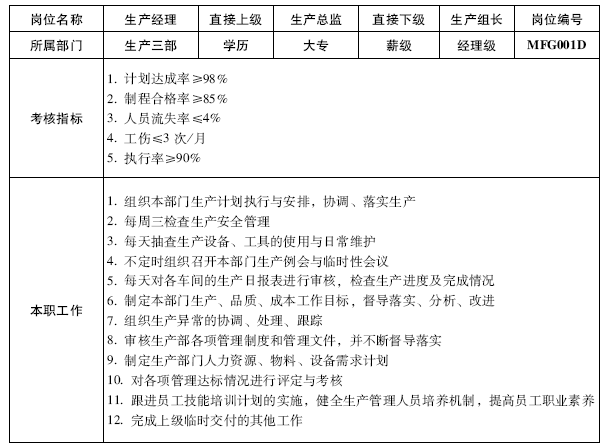
表2-13 生产三部经理岗位职责


:这是部门经理的岗位职责说明。
:把他要做的事列出来。
:对,包括他的考核指标,
:先定职责,再来定考核指标。先搞清楚他要做些什么,再来定考核他什么,是不是?
:对,很多企业的岗位职责是不会把考核指标放进去的,这份岗位职责说明还包括本职工作内容、直接责任,主要权利等。。
:你认为把考核指标直接放到岗位职责里有什么好处?
:让管理人员心里清楚,我们会用什么样的指标来考核他的工作,他的工作业绩会反映在哪些数据上。
:对。现在很多企业的岗位职责的最大的问题是什么?就是语言的描述特别多,而且那些语言描述又非常抽象,不能落到具体的一件事情上,而且没有数据,所以最后这些岗位职责就变成一张废纸。为什么?因为它既没有数据化的衡量指标,又没有可以直接检查的一些动作。
:对于作业人员来说或者对于这个岗位职责所对应的那个人来说没有什么真正的约束和激励。
:对于岗位的人来说是这样,对于检查的人来说也同样没有意义,因为无法检查。所以我们把考核指标放进岗位职责,就是让查的人和被查的人都明白,让管理者和被管理者都明白,他们要做的事是可以量化的,是可以看到效果的,而且我们能够通过这个效果,能够通过这个量化指标来检查他们的职责履行情况,这样的岗位职责才有意义。我们再看一下班前会控制卡,如表2-14所示。
表2-14 班前会动作控制卡


:表2-14有具体的动作,跟职责相对应的具体动作也都有。现在很多企业的岗位职责只有抽象的职责,没有具体的动作。而我们的这个岗位职责,既有数据化的指标,又有与职责相对应的具体动作,大家可以根据数据化指标的达成情况,来衡量员工履行工作职责的情况。
:如何衡量,凭什么衡量?那就看考核指标的达成情况了。
:另外,这种动作控制卡能规范职责的履行,因为动作控制卡规定了他要做的具体动作,规定了他完成动作的具体时间、场地等,所以这样的职责说明就有实际意义了,就不是抽象的语言了,我想这是最大的好处。

曾伟