人才选拔与配置指的是为了银行发展的需要,根据人力资源规划和工作分析的要求,寻找吸引那些既有能力又有兴趣到银行任职的人员,并从中挑选出合适的人员予以录用的过程,以确保银行的各项活动正常进行。人才选拔的前提条件是人才标准的确定,即能力、素质、标准与资格条件。本节将从人才选拔的工具、渠道两方面介绍精品银行建设时如何进行人才的选拔与配置。
人才选拔配置体系建议
如前所述,目前中小银行在人力资源选拔配置体系上存在缺乏标准、缺乏规划、文化融入困难、晋升机会狭窄、渠道单一等问题。上述问题可通过人力资源战略规划、人才队伍建设部分解决,即需要开放职业生涯发展通道、建立人才标准并开发相应的人才评价工具。对于外来引进人员文化融入困难的问题一方面可以通过人才标准在引进环节进行文化匹配度的筛查,另一方面可以通过系统的人才培养与发展体系进行弥补。
中小银行在人才选拔时应丰富相应的人才选拔工具(即基于能力素质模型的评价中心技术)。渠道单一的问题可以通过拓宽人才选拔渠道得以解决。本节主要从人才选拔的工具与人才选拔的渠道两部分对精品银行人才选拔配置提供建议。如图9-22所示。

图9‑22 精品银行人才选拔与配置体系
(一)人才选拔的工具
选人才解决的是“我们如何发现人才”的问题。如前所述,现代银行的人才队伍建设人才选拔与发展应该在人才的各项测评、评估基础之上完成,具体而言包括业绩评估与能力评估两部分。
在进行人才选拔时,需要结合员工绩效的结果。业绩反映了员工在目前岗位的胜任情况。员工既往绩效对于人才选拔具有很高的参考价值。
人才标准特别是能力素质模型的确定为员工能力水平提供了一把度量的尺子。能力素质模型的构建便随着相应的测评工具作为支撑。通过测评,除了能了解到员工的现有素质,同时,员工应提高的资质也能清晰可见,为员工培训指明了方向,可以确保员工学习与企业发展目标紧密结合。在测评时,根据被评价对象选择相应的测评工具和方法。20世纪70年代兴起的评价中心技术能够较好地对员工能力进行评价衡量。评价中心的典型技术包括360度评估、纸笔测验、无领导小组讨论、结构化行为事件面谈、公文筐测验等,如图9-23所示。个人评价的反馈报告包括个体胜任状态、管理潜能、个人发展建议等。

图9‑23 基于素质模型测评的人事决策
(二)人才选拔渠道
人才选拔包括外部招聘和内部竞聘两种渠道,不同类别、不同层级的岗位应采取不同的选拔渠道。

图9‑24 人才选拔渠道
1.外部人才引进
在人才引进方面,应根据商业银行业务发展对知识密集型、专业密集型、管理密集型等专业人才需求增长的大趋势,要采取创新手段和方法,多渠道、分层次地广泛吸纳各类优秀人才,引进一批既懂计算机技术又懂银行经营管理、既懂货币市场业务又能融会贯通资本市场业务、既能开发设计新金融产品又懂市场营销的复合型人才,充实到中小银行的关键岗位上来。
一是继续吸纳高等院校高学历、高素质、高技能、专业对口的优秀毕业生;
二是吸纳国内同业优秀人才,尤其是国内发展较好的股份制银行中具有先进管理经验和特殊知识技能的人才;
三是吸纳全面风险管理、市场预测、市场营销、财务管理等方面高层次的人才;
四是吸纳部分懂得金融法律法规的专家。
2.内部人才选拔
内部人才选拔包括内部招聘、内部选聘、上级推荐等。中小银行应鼓励员工在本序列内部、相关序列之间进行职位调动,以及在总部、分支机构之间转换岗位,这有助于拓宽员工发展渠道、保留优秀员工、培养复合型人才、降低招聘成本。内部人才选拔的出发点在于建立公开、平等、竞争、择优的选人用人机制,切实加强管理干部建设,给广大员工提供广阔的发展空间。
内部选拔、外部引进两种手段孰优孰劣受很多因素的影响,其中比较关键的因素包括银行的企业文化、岗位所在的组织层级、内部人才存量等。一般而言,高层管理者应尽可能在内部培养,内部业务精英道德风险更低、更了解基层、更容易平稳过渡,否则不利于文化融入与战略、政策的稳定性。应加大专业技术人才从外部引进的力度,在较短的时间内提升银行的专业能力,防范风险,提升银行的核心能力;新开设分支机构和基层的管理者,从竞争对手甚至其他行业引入人才往往能够带来新业务,开拓业绩。
人才选拔与配置体系案例
(一)××银行内部人才甄选规定
××银行内部人才甄选规定分为内部人才甄选主要设计关键岗位继任者与后备人才两大类人员。
关键岗位继任者甄选:关键岗位主要指总分行职能部门、事业部总经理、支行行长;室、中心经理及以上级别,当前或根据未来发展所需要的一些重要中级和高级岗位;关键岗位的数量可按本行当前中高级岗位总数的20%~30%评定。一般来说,人力资源部对每一个关键岗位的继任者选定1~3名候选人,如果本行内部没有合适人选,可考虑以外部招聘的形式储备人才。
关键岗位继任者甄选程序:人力资源部根据相关人选的综合素质测评上报关键岗位及继任者名单,分管行长审核,行长对名单进行审批,人力资源部和各相关部门针对候选人制定相应的人才培养与开发计划并跟进和实施关键岗位继任者候选人开发计划。
后备人才甄选:后备人才主要是指本行为未来发展变化而储备的一些可替代本行某些中级岗位(职能部门、事业部副职、支行副行长/助理等中层管理岗位)的具有培养潜质的人才。后备人才由各相关部门根据人力资源部制定的甄选条件进行初步提案,并由人力资源部牵头组建的评审小组进行最终评定。
后备人才甄选程序:各相关部门向人力资源部提交后备人才候选人名单,人力资源部组织对提交的名单进行综合评定,分管行长/行长进行审批,人力资源部策划后备人才的整体培训方案并组织培训方案的实施,各相关部门进行培训效果的反馈。
(二)××银行招聘方案
1.甄选程序
参照岗位说明书并结合岗位所属职序列的学历与经验等资格要求,对应聘人员进行初步筛选。对符合条件的应聘人员,进行后续的能力素质测评。能力素质测评主要包括知识考试、通用素质测评与能力测评等。
(1)校园招聘
在线测评:参照岗位说明书并结合该岗位所属序列的专业素质要求,定制相应的在线测评项目,对候选人进行素质测评。
知识考试:对于通过在线测评的候选人,参照岗位说明书并结合岗位所属序列的知识要求,对候选人进行知识考核。
面试阶段:考察核心能力、领导力与专业能力,主要手段为结构化面谈、无领导小组讨论等。参照岗位所属序列的能力素质要求,选择相应的工具进行考察。
(2)社会招聘
在线测评:参照岗位说明书并结合该岗位所属序列的素质要求,对候选人进行素质测评。
面试阶段:考察核心能力、领导力与专业能力。参照岗位所属序列的能力素质要求,选择相应的面试工具(包括结构化面谈、无领导小组讨论、公文筐)进行考察。
纸笔测验:对于管理类岗位,需要采取公文筐与情景测验等纸笔测验形式。参照岗位所属序列的能力素质要求,选择相应的工具进行考察。
2.背景调查
对于通过了甄选程序的候选人,用人部门主管根据实际录用人数确定最后人选。
人力资源部核实已合格候选人进行经历、背景及以前工作表现情况,弄虚作假者将被取消录用资格。
核实无误后,人力资源部上报××银行审批后,通知被录用人员前来报到,并通知用人部门接收。
(三)××银行中层干部竞聘案例
1.管理能力综合指数
管理能力综合指数即各项管理维度的总分,和团队相比,××银行的管理能力处于中等偏下水平。如图9-25所示。

图9-25 ××银行的管理能力
2.管理能力各指标分析
管理能力各指标分析如图9-26所示。

图9-26 管理能力各指标分析
(1)优势维度
风险意识:风险意识比较强,做事三思而后行,但过于强调风险会和避免失误会显得有些不自信和缺乏勇气。做人要有原则,凡事希望有章可循,有法可依,属于典型的照章办事。
细节意识:做事谨小慎微,强调细节,善于发现工作中的细节缺失和漏洞,工作作风严谨务实。
(2)弱势维度
勇于创新:做事沉稳但也死板,灵活性较差,盲目关注理论,很难在实践中取胜。
领导垂范:比较孤僻,不善于和团队过多交涉,更不愿意承担更多领导职责,总是生活在自己的一片天地里。
沟通协调:在人际交往中处于被动,不太善于捕捉对方的需求和想法。在交往中很难快速响应他人,所以交往圈子可能比较小,交往能力有待提高。
3.管理能力发展建议
××银行的创新能力和沟通能力比较差,做事比较死板较真,缺乏管理能力,太强调理论而地气不足,较难适应团队氛围,固不适合在前台业务部门或服务部门任职,比较适合风险控制相关部门。
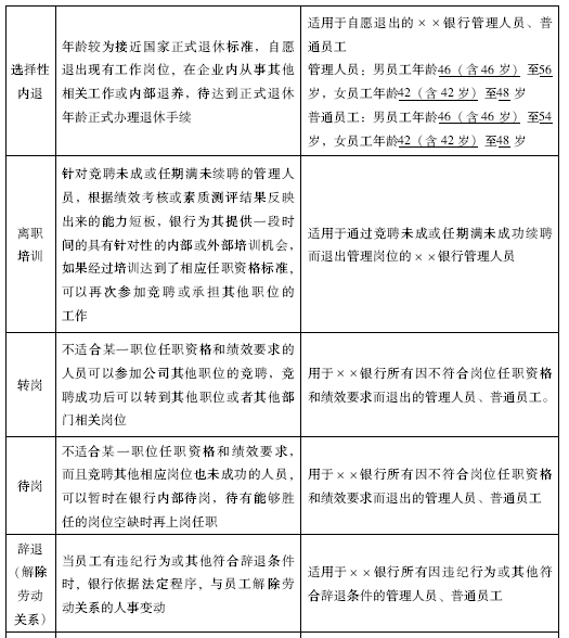
(四)××银行人才退出机制
在系统梳理已有的退出管理办法的基础上,结合自身对退出机制的理解和经验,针对××银行管理人员、普通员工的退出机制进行了系统思考,坚持绩效杠杆与年龄杠杆两个原则,设计适用不同类别人员的退出机制。
考虑到管理人员与普通员工的特点和实际情况,在具体设计退出机制方案时,根据需要采用了不同的模式。如表9-7所示。
表9-7 ××银行人才退出机制的七种类型




崔海鹏