推行精益生产方式,除了消除在制品库存和成品库存之外,还要消除原材料和外购件的库存。消除原材料与外购件库存,要比消除工序间在制品库存还要困难,因为它不是只通过企业内部努力就能实现,还要取决于供应厂家。然而,由于外购原材料、零部件占有大量资金,不消除这种浪费,推行精益生产方式的效果就要打折扣。因此,必须消除采购过程中的浪费。
一、准时采购就是减少资金占用
1、消除不必要的工作
精益生产认为“不能产生价值的工作就是浪费”。一般企业的采购中有大量活动是不增加产品价值的,如订货、改订、收货、开票、装卸、运输、品质检查、入库、点数、运转、送货等等,都不增加产品的价值。也许有人要问,我不“订货”如何生产?“订货”怎能算是浪费呢?且慢,如果通过流程再造或采购方式的改进,“订货”作业的时间从2小时减为10分钟,那1小时50分不是浪费是什么。准时采购的目的就是要消除“不产生价值”的浪费,消除原材料与外购零部件的库存。
如何消除这些浪费?应该先从供货品质抓起。如果供货品质可以保证,就可以取消购入检查。有人认为取消购入检查会增加风险,事实证明,推行精益生产方式减少了品质不合格的风险。
2、与供应商建立新型伙伴关系
对于传统的大批量生产,组装厂与零件供应厂之间是一种主仆关系。当组装厂的一种新产品的零件图出来之后,才开始选择供应厂家。选择的标准是在供应厂家保证达到设计要求并按期交货的前提下,价低者胜出。在大批量生产方式下,汽车组装厂的供应商数通常为1000到2500之间。由于供应商不了解整个产品,甚至也不了解与它们制造的零件相关的零部件,它们通常不知如何保证整个产品品质,也不知从何处改进。多个供应商生产的零件因公差关系容易造成组装上的困难。更重要的是,供应商也没有改进工作的积极性。组装厂为了获取更多利润,采取让供应商之间竞争的办法来降低成本。在利润分配上,绝大部分利润归组装厂,供应商不仅得利很少,而且还可能像一个雇工一样被解雇。因此,它们没有长期合作的打算,也没有改进品质的积极性。
在精益生产方式下,为了消除采购中的浪费,选择尽量少的、合格的供应商。选择尽量少的供应商,是因为企业的力量和资源有限,只能帮助较少的供应商去消除浪费,组织好准时生产。面对上千家供应商,企业是分身乏术的。因此要同供应商建立不同于以往“主仆关系”的新型关系。这种关系应该是长期的、互利的。因为只有建立长期的关系,才便于解决品质问题;只有基于“双赢”,才能建立长期的合作关系。合格的供应商具有较好的设备、技术条件和较好的管理水平,可以保证准时供货,保证品质。供应商是从合作共事过的企业中挑选的。在新产品开发初期,供应商就可以参加进来。按承担的任务不同,将供应商按不同层次组织起来。组装厂只与第一层供应商直接发生联系。第一层供应商一般承包一个独立的部件的设计与制造。第一层供应商根据需要再将该部件下的零件给第二层供应商承包。依此类推。这样,组装厂只需同较少的供应商直接打交道。日本的汽车制造厂的供应商一般只有300家左右。
在决定零部件的价格时,组装厂是按市场行情确定汽车的目标价格,然后与供应商一起考虑合理的利润,推算各部分的目标成本。为了达到目标成本,双方共同利用价值工程方法,找出每一个能降低成本的因素。然后,第一层供应商同组装厂商量,如何达到目标成本,并使供应商有合理的利润。在零件生产过程中,再利用对加工制造的每一步进行分析,以进一步降低成本。供应商能够主动地降低成本是因为降低成本可以给它们带来更多利润。供应商与组装厂约定,供应商经过自己的努力带来的成本降低,从而多获得的利润归供应商所有。这样做的结果虽然使组装厂在一定时期减少了利润,但供应商的积极性被调动起来,有利于改进产品品质,降低产品成本,提高产品竞争力。从长远看,对组装厂无疑是有利的。关于如何决定零部件价格问题,篇幅关系,在此不再赘言。
在选择供应商时,要考虑四个核心因素:经营能力、技术上的竞争力、品质控制与内部生产管理能力、地理位置和价格。把价格放到最后,并非价格不重要,而是当前三个条件具备时,才谈得上讨论价格。而且在多数情况下,前三个因素较好的供应商,价格也可能是较低的。即使不是这样,双方建立起合作关系之后,企业可以帮助供应厂家实施精益生产方式,找出降低成本的方法,使价格降下来。当建立了良好的合作关系之后,很多工作可以简化,以至消除,如订货、修改订货、品质检查等等,从而减少浪费。
当然在选择供应商时,除上述的四个核心因素以外,其他的因素也要考虑,供应商的基本概况、合作的愿望、目前其主要客户等等。表4-1为供应商基本概况表,当然在4-1表的基础上,还需要供应商提供其他资料,例如《企业营业执照》复印件、《税务登记证》复印件及供应商介绍画册资料等等。表4-2为选择供应商判断表,对供应商判断评价基准参见表4-3。通过这一系列的评价后,从众多供应商中选择出满足我们需要的供应商。






、消除厂内原材料库存
如果满足品质标准的物料能够在需要时及时送到,那么实际上不需要原材料存货。只有在供应商不太可靠时,才有必要储存原材料。
4、 品质和信任度提高
减少供应商的数目,以提高供应商的品质与信任度,加强对供应商的长期投入。这样才能及时获得数量充足、品质优良的物料。
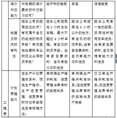
二、准时采购的特点
表4-4 列出了准时制购买的特点。


肖智军