出差审批单
出差人
单位
职务
出差事由
出差期间
自 年 月 日
至 年 月 日
目的地1
目的地2
目的地3
……
工具交通
备注
申请人签字:
职务代理人签字:
直接主管签字:
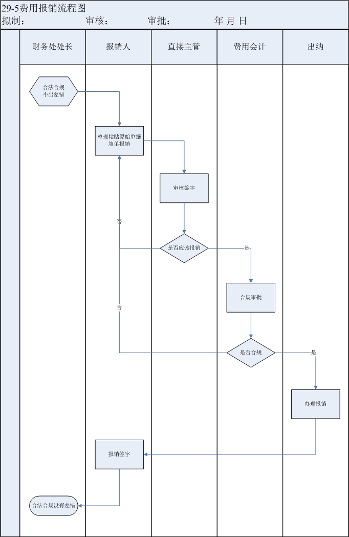
附录3:报销流程图