三、监管政策的四个阶段

互联网医院行业作为一个与政策强相关的行业,任何分析必须建立在对政策解读、监管梳理的基础上,所以我们首先从政策演进方向去分析互联网医院的发展之路。

国家对互联网医院的监管经历了“试水探索期——试验试点期——严厉监管期——规范发展期“四个监管阶段,如图1-4所示。

图1-4 互联网医院监管政策变化的四个阶段

1.试水探索期(2014.8—2016.7)

2014年8月29日,《关于推进医疗机构远程医疗服务的意见》颁布,2015年12月7日,微医与桐乡市人民政府联合成立的乌镇互联网医院开业,成为首家互联网医院。2016年2月16日,浙江大学附属第一医院成立浙一互联网医院,这是第一家由三甲医院牵头成立的互联网医院。这个阶段没有政策文件,各个企业尝试创新探索,互联网医院开始在部分地区出现。

2.试验试点期(2016.8—2017.4)

银川作为互联网医院建设试点基地,在2016-2017年间,银川市相关部门先后颁布《关于印发银川互联网医院管理工作制度的通知》、《银川互联网医院管理办法(试行)》、《银川市互联网医院管理办法实施细则(试行)》等政策,引导企业建设互联网医院。2017年3月19日,银川市政府与丁香园、北大医信、春雨医生、医联等15家互联网医疗企业集中签约,15家互联网医院集体入驻银川智慧互联网医院基地,轰动了整个行业,各地效仿银川,兴起了互联网医院的建设热潮,全国先后共计超过50家互联网医院成立。

3.严厉监管期(2017.5—2018.3)

在2017年5月9日,国家卫计委泄露出的一份《互联网诊疗管理办法(试行)(征求意见稿)》和《关于推进互联网医疗服务发展的意见(征求意见稿)》,要求以前设置审批的互联网医院、云医院、网络医院等,设置审批的县级以上地方卫生计生行政部门应当在本办法发布后15日内予以撤销,让刚刚兴起的互联网医院陷入了沉寂,行业的发展进入了寒冬。

4.规范发展期(2018.4—现在)

2018年4月,国家领导人先后在华山医院、银川互联网医院建设基地考察,对互联网医院的建设给予了高度认可和评价。随即在2018年4月28日,《国务院办公厅关于促进“互联网+医疗健康”发展的意见》正式对外发布,鼓励支持互联网医院的发展,行业终于迎来“定音锤”。5月,国务院副总理孙春兰视察乌镇互联网医院。随后,在9月14日,国家卫健委又发布了《互联网诊疗管理办法(试行)》《互联网医院管理办法(试行)》《远程医疗服务管理规范(试行)》三大文件,分别对互联网诊疗、互联网医院、远程医疗服务的管理做出了详细规定,标志着互联网医院已经进入规范发展阶段。

目前,全国各省市陆续转发关于互联网医院的三个管理办法,加快制定互联网医院实施细则,各地进度不一。

2018年,已建立起互联网医院省级监管平台的省份有四川省、山东省、宁夏回族自治区、新疆维吾尔自治区等。

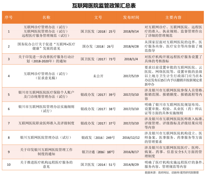
表1-1 互联网医院监管政策汇总表

互联网医院监管政策涉及设立、运营、日常监管、处方共享、医生绩效及物价制定等方方面面,不可能一蹴而就。我们可以看到对互联网医院监管尝试时间最长,探索最深入的银川市在3年时间里发布了10个相关文件对监管体系进行完善,如表1-1所示。

延伸阅读

互联网医疗与一座城的里程碑!互联网医院为何扎堆宁夏银川?

2018年4月底,银川“互联网+医疗”的模式获得肯定。2018年6月,国家领导人来银川市医院调研,实地考察了银川模式,对此非常重视,指出银川模式能解决西部当前优质医疗资源不充分的问题,并倡议宁夏要把“互联网+健康”做成一个试点,摸索一些经验,逐步推向全国。

为什么是宁夏银川?

银川市地处西北,属欠发达地区,但却在2013年提出建设智慧城市,并走在了前列。作为全国第二批智慧城市建设试点城市,银川市重点打造以商业模式、管理模式、技术架构、专业监管、立法保障、改革创新为支撑,以提高管理水平、便民利民惠民、发展智慧产业为目标的智慧城市“银川模式”。

以银川市为蓝本的智慧城市成熟度模型作为智慧城市评估基准,被美国白宫所采纳,并在美国亚特兰大等5个城市进行推广银川“智慧城市”,与贵阳的大数据、乌镇的互联网一起,成为大数据时代的“中国名片”。

在智慧城市建设过程中,银川市重点布局“互联网+”,并以互联网医疗产业作为重要抓手来推进智慧产业集群式发展。希望通过打造全国互联网医院基地和国家健康医疗大数据中心,立足西北,辐射全国,推动医疗大健康发展。

据银川市副市长郭柏春介绍,供给侧改革不仅要解决一些行业供给过剩问题,还要解决一些行业供给不足问题。看病难、看病贵就是医疗行业供给不足的表现,看病难显示出医疗资源供需整体上还存在较大缺口,看病贵除了存在因短缺而形成垄断收费因素外,医疗资源分布不均衡而增加的非医疗费用也是一个重要因素,中西部地区病人到北上广大医院寻医治疗的费用中,吃住行等非医疗费用占整体费用30~50%左右。

互联网医院的出现可以有效缓解看病难看病贵这一痼疾,北上广等地医生加入互联网医院进行多点执业,等于整合这些医生的碎片时间,再造了2~3倍量的医生资源,增加了医疗资源的供给。同时,这些优质的医疗资源通过信息技术下沉到医疗资源比较匮乏的中西部地区,方便了当地居民,省去了鞍马劳顿,也省去了诊疗、治疗过程中的非医疗费用。

在银川,互联网医院产业如何落地?

(1)优惠的政策:

税收优惠:为互联网医院落户银川,形成产业集群提供税收优惠;

评价体系:建立互联网医院医生诊疗评价体系,下放医生评定权限给互联网医院,以在线问诊数量、质量评定医生水平,形成考核机制;

多点执业:简化医生多点执业办理流程,取消多点执业数量和地域限制;

处方权:明确互联网医院电子处方合规性,同时放开处方流转限制;

医保结算:给予互联网医院同等医保结算待遇等。

(2)采取五级医疗体系:

互联网医院承担着“智慧银川”五级医疗体系承上启下的重要作用,居民在家中利用健康体检仪(第一级)即可实时监测21项生命体征指数,社区卫生服务站的家庭签约医生(第二级)可对数据进行分析并提供诊疗服务,必要时借助网络医院(第三级)的辅助诊疗功能对接本地三甲医院(第四级),互联网医院专家对基层家庭医生进行指导,疑难重症患者可由接诊会诊中心邀请互联网医院的北上广域外专家(第五级)及时会诊。按照疾病的轻、重、缓、急及治疗的难易程度和区域内医疗资源配置进行分级,来缓解看病难问题。

(3)提供医生服务平台:

将医院、医生、患者和数据通过互联网连接在一起,赋予医生在患者授权后医疗信息随取随用的权利,方便查找患者的基本疾病信息、诊断、症状等,为医生从多点执业到自由执业的跨域提供更大的自由。同时,患者可通过服务平台,利用网络实现远程“求医问药”,向多位医生咨询,选择回答最为迅速,或最细致耐心的医生,掌握更大的主动权。 

对于宁夏银川,这座地处西北、经济并不发达且医疗资源不足的城市而言,互联网医院产业集群的出现不仅能再造其医疗资源,还可以优化医疗资源配置,在一定程度上解决基层看病难等现实问题。

除了这些直观作用之外,互联网医院产业集群对于银川而言还有不可估量的衍生价值。这些互联网医院虽然在银川注册,但其业务却是面向全国,产生的数据是全国性的。依托智慧银川的技术基础,这些全国性的医疗大数据产生裂变之后的价值将不可估量,对这些医疗数据的挖掘将会直接辐射医疗、制药、健康、养老、会展等相关产业。

可以预见,以银川作为大健康医疗产业集聚地,依托医联体、医共体强大的虹吸效应,伴随云计算、大数据及人工智能技术的逐渐成熟,以及商业模式的创新,将会逐步集聚与医疗健康相关的产业,带动诸如健康服务业、医药电商、康复护理、健康养老、医疗信息化、运动健身、生物技术、医疗器械、医美行业等产业在银川的落地与发展,以此提升当地的健康管理水平。