第2节绩效管理配套措施

绩效管理系统不是一个孤立的管理模块,需要企业管理多方面的配套措施积极配合才能有效运行,才能降低绩效管理的风险。绩效管理系统的配套措施包括使命愿景价值观、战略、组织、薪酬激励、员工培训与职业发展等。关于使命愿景价值观、战略、员工职业发展在有关章节里有阐述,不再复述。在这里补充讲解组织架构、绩效培训、薪酬激励、认可激励等内容。

一、组织架构与部门职责

一些公司在推行绩效管理的时候受到的障碍或阻力比较大。究其原因,公司在绩效管理推行之前,没有统一大家的思想,也没有对组织结构、部门职责、岗位设置和岗位职责进行梳理,出现职责重叠或职责空白、管理汇报关系混乱、多头领导、岗位设置不清晰、岗位职责不明确等现象,自然就会产生因为权责利不清晰而不愿意承担责任,工作效率低下等问题。

(一)组织架构

组织架构是指一个组织整体的结构,通过界定组织的资源和信息流动的程序,明确组织内部成员个人相互之间关系的性质,使每个成员在这个组织中,具有什么地位、拥有什么权力、承担什么责任、发挥什么作用,提供的一个共同约定的框架。组织架构是公司的骨骼,是支撑公司运营的平台。

公司在实施绩效管理方案之前,要先对组织结构进行梳理,认真评价自身目前的组织体系状况。只有在组织结构清晰、分工职责明确的前提下,考核指标才能够落实下去,应用绩效考核方案提高组织的整体绩效水平。如果目前的组织体系还处于比较混乱的状态,职责存在不够明确的状况,贸然实施绩效管理会存在较大风险,因为实施绩效管理很难改变组织体系中的一些不规范状况,最终因组织体系不健全而导致绩效管理失败。比如,一家初创型公司采用职能制组织结构体系,组织结构图绘制齐全,但部门职责和岗位职责一直都没有界定清楚,在具体业务运作中,经常出现市场反应迟缓,各部门互相推诿责任等问题,尤其是在部门与部门之间的业务衔接的模糊之处更是如此,没有人愿意负责,考核谁都觉得委屈,这就是因为职责不清而产生的问题。

可见,明确界定各部门职责、各岗位职责是有效开展绩效管理工作的前提。

(二)部门职责

职责是职位和责任的复合体。职位是主体,也是责任的载体,责任是对职位的约束,也是应该完成的工作和应承担完成工作的后果。部门职责是指该部门必须承担的工作范围、工作任务、工作职责等。部门职责要实现闭环循环运行,可以采用PDCA循环的方式来梳理,使每一项工作能够有始有终,不要出现一项工作只有开始而不知道何时结束以及如何结束的情况发生;也不要一项工作只有执行而没有监督检查的情况,尽量避免避免部门职责的缺失和重合,或一项工作由多个部门共同负责,以致无人负责等风险。

部门职责作为公司和员工之间绩效管理承上启下的关键层面,也是部门绩效指标设计的基础。绩效管理既要考核部门对业绩的实现程度,也要考核与其他部门之间的相互协作,以及自身的业务管理、团队建设和员工素质提升等。将部门职责划分清楚有利于保障公司的运作顺畅、运行高效。

(三)岗位职责

岗位职责是指一个岗位所需要去完成的工作内容以及应当承担的责任范围。管理者有效做事的方法是在梳理流程的基础上,明确每个岗位在流程流转中的主要工作任务,通过流程和岗位职责并行,让员工知道怎么做事,清楚自身在岗位上应承担什么工作内容、执行什么工作任务。做到分工明确,职责到人,为岗位绩效考核标准的制定提供了依据。一旦建立了绩效考核标准,就可以制定如何评价员工的工作绩效,如何改善员工的工作绩效,如何提升员工的技能,绩效表现好坏给员工带来什么样的奖惩结果等方案。

【知识拓展:员工晋级与能力之间的关系】

在员工的岗位绩效考核指标中,工作结果指标是考核权重最大的要素之一。良好的绩效意味着好工作质量、高工作效率、低的工作差错率等。公司可以将绩效考评结果作为员工晋级的先决条件,以鼓励员工创造出高绩效。为了避免出现员工被选拔到自己不称职、不胜任的岗位上的风险,将能力考评的结果作为员工选拔的制约性要素,在各岗位上设置能级对应条件,即每个员工所具有的能级水平与其所处的层级和岗位的能级要求相对应,既可以全面反映员工显在和潜在的能力,又能够做到人尽其才、才尽其用。

图7-1 员工晋级与能力之间的关系

二、绩效管理者角色

在企业经营管理过程中,为了降低绩效管理推行效果不佳的风险,需要理清绩效管理参与者的角色,根据工作需要开展绩效管理方面的专业培训,提高大家对绩效管理的认知,使绩效管理体系在运行过程中得到公司各层级管理者与员工的支持,达到预期效果。

(一)总经理:绩效管理的推动者

绩效管理作为“一把手工程”,总经理要站到前台并参与其中,在绩效管理方面的主要职责:确立体现企业价值观的绩效管理体系,监督与协调各项绩效管理工作,包括绩效计划制定、绩效实施辅导、绩效管理评价以及绩效管理结果使用等各个环节的工作。

为了实现全公司绩效管理体系运行“一盘棋”,总经理要向人力资源部门提供绩效管理的方向指导与资源支持,鼓励各级管理者和员工积极行动起来做好绩效管理工作。总经理担任的角色:①在态度上支持人力资源部门负责人,明确绩效管理不是人力资源部一个部门的工作,绩效考核的实施不全部是人力资源部门的责任,各部门负责人都要积极行动起来并配合人力资源部门的工作;②关注整个绩效管理体系运行的始终,促进其深入、全面、公正、高效地发展。

(二)人力资源部门负责人:绩效管理专家

人力资源部门要成功制定适合公司发展的绩效管理政策和方案,需要对公司的战略目标、年度经营计划、组织架构、部门职责、岗位职责等内容进行深入的研究,确保绩效管理政策和方案的合理性和可操作性,根据公司的发展方向不断迭代和优化。这就要求人力资源部门负责人不要把重要的时间忙于设计各种报表和报告格式,担任处理现场各种矛盾的“救火队长”,而是要担任绩效管理专家等角色。

表7-2 人力资源部门负责人在绩效管理方面的角色

序号

角色

职责

1

绩效管理

专家

1根据企业实际情况设计适合企业发展的绩效考核方案。

2独立主持绩效管理工作,对相关部门负责人提供咨询服务。

3掌握各种绩效考核理论、方法、技巧及成功经验和案例,能够向管理者讲清楚说明白。

4独立组织并落实绩效管理培训。

2

业务流程

掌握者

1熟练掌握各项重要的业务流程及其内容,做出的绩效考核举措才能够被各层级管理者和员工所理解和接受,绩效管理才会真正成为实现企业战略目标的助手。

2要想成为业务流程的熟练掌握者,需要采用“走动式管理”到各部门中间去,以谦虚的学习态度去了解、熟悉、掌握有关部门的业务运作流程。

3

部门管理者

合作伙伴

1寻找机会和有关部门管理者沟通,帮助大家理解和接受绩效管理理念,消除有关部门管理者对绩效管理的误解。

2通过沟通增强相互之间的了解,让管理者意识到,绩效管理是惠及各个部门事情,不是人力资源部一个部门的事情。

4

总经理

联络员

根据企业发展的需要,不断迭代和优化绩效管理“产品”,成功地“推销”给总经理,双方在思想上达成共识,在行动计划和具体操作方面达成一致的理解,提高绩效管理效能。

5

绩效管理

宣传员

1积极向各级管理者和员工宣贯绩效管理思想,让大家都知道绩效管理到底是什么,能够给大家带来什么好处。只要大家意识到绩效管理的本质与效用之后,就会积极配合绩效管理政策及实施,减少绩效管理推行过程中的障碍和阻力。

2定期组织绩效管理培训,使大家掌握各种新的绩效管理理念或解决问题的技巧。

6

绩效运行

跟踪员

1当绩效管理在各个部门实施期间,绩效负责人要走出去,跟踪各部门绩效目标的阶段性达成情况,确保工作在预定轨道上运行。

2以合作伙伴的身份向管理者提供绩效管理方面的咨询服务等。

(三)部门管理者:直接责任人

部门管理者在绩效管理中担任承上启下的作用,向上对公司的绩效管理政策负责,向下对员工的绩效发展负责。部门管理者扮演的角色:员工的合作伙伴、员工的教练员、员工的绩效记录员、绩效公证员、绩效诊断专家、员工的职业发展咨询顾问等。这就要求部门管理者与员工之间建立协作关系,共同设立合理的目标,开展绩效检查,实施绩效评价,将薪酬激励与绩效挂钩,规划员工职业发展通道等。

(四)员工:拥有发言权的重要参与者

员工为了实现自己的绩效目标,在绩效管理过程中不是被动者,而是拥有发言权的重要参与者。员工在工作中发现问题时要主动与管理者沟通,寻求支援和帮助,不断锻炼提高自己的专业技术水平。员工扮演的角色包括:积极和管理者共同设立绩效目标和开发评价标准,准确地理解绩效目标和评价标准,参与自我评价或其他员工(直接主管、同事等)的考评,接受绩效反馈,诊断自己的绩效未达成的原因,提供绩效改善的意见或建议等。

三、绩效培训

日本管理专家做过调研后发现,受过良好教育和训练的管理者,因创造和运用现代管理技术,有可能降低30%的成本费用。从某种程度上来讲,员工培训是公司对员工进行的一种人力资本投资,为了提高人力资本投资的回报率、降低投资风险,必须保证人力资源开发与培训决策的有效性。绩效考评作为评价员工的知识技能、能力态度、绩效表现等各方面的评定过程,通过绩效考评的结果,能够有效地了解员工存在的薄弱环节,这就为人力资源开发与培训提供了决策依据。

(1培训需求分析

一般来说,绩效培训需求的分析涉及组织层面、工作层面和员工层面。

组织层面的培训需求分析是指分析管理中存在的问题,找出产生问题的根源,确定绩效培训是否能解决这类问题,再落实对组织层面的哪些人员培训哪些内容。组织层面的培训需求分析包括公司经营目标、部门目标与绩效目标的检验、内部资源和能力的评估、外部环境影响作用的分析等。

工作层面分析主要针对管理者的岗位职责和要求进行分析。不同岗位的管理者所承担的责任和权限不同,要求的胜任能力和任职资格也不同。可以通过查阅岗位说明书或分析完成某一项工作所需要的专业技能,了解有效完成该项工作所具备的条件,找出差距,确定培训需求;对于一些非管理工作岗位的工作层面分析不能只局限于本岗位职责分析,而是要扩展到其所在的部门进行工作要求的分析等。

员工层面的绩效培训需求分析主要是从受训者的角度分析培训需求。不同岗位承担的职责不同,通过分析可以确定哪些员工需要何种培训。通常分为两种:①对管理者的分析,通过对照工作绩效标准分析管理者目前的管理绩效水平及工作胜任情况,找出管理者的现状与标准之间的差距,以确定受训人员及其培训内容和培训后需达到的效果;②对一般员工的分析,通过分析被评估者能力,找出被评估者的现状与标准之间的差距,确定需要培训的内容。

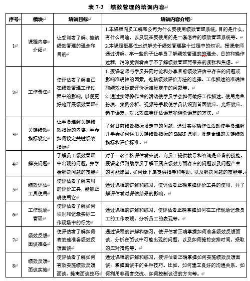
(2培训内容

一般情况下,绩效管理的培训课程包括:课程内容介绍、绩效管理过程中的工作责任、关键绩效指标的设定、解决的问题技能、评价工具的使用、工作现场的管理、绩效反馈面谈的准备与实施等内容。

表7-3 绩效管理的培训内容

序号

模块

培训目标

培训内容介绍

1

课程内容

介绍

让受训者了解、接纳绩效管理的理念和目的

1.本课程向员工解释公司为什么要使用绩效管理系统,目的是什么,有什么用途,以及现在要使用的是一套怎样的绩效管理系统等。

2.本课程概要性地讲解关于绩效管理整个过程中的知识。授课老师通过讲解、举一些例子让学员了解绩效管理的的理念、目的和操作过程,消除受训者由于不了解绩效管理而带来的紧张和焦虑。

2

工作责任

使评估者了解自己在绩效管理工作过程中的影响,以便更好地开展绩效管理

1.授课老师与学员共同讨论和分享目前绩效评估中存在的问题或影响准确性的因素,包括绩效评价方法的选择、工作描述的准确性和绩效指标或评价标准设定中的问题等。

2.通过实际操作性的活动使学员学会如何做好工作描述。使用角色扮演、案例分析、视频等手段使学员认识到首因效应、光环效应、趋中误差、对比效应等评估误差和避免误差的方法。

3

关键绩效

指标设定

让学员理解关键绩效指标的内容,学会如何设定关键绩效指标

了解目前绩效指标设定中的问题,通过实际操作性活动使学员理解并学会如何运用关键绩效指标的SMART原则,设定合理的关键绩效指标和评价标准。

4

解决问题

了解员工绩效管理中出现的问题,并学会解决问题的技能

对于一名合格评估者来说,向员工提供教导和咨询是必备的技能。授课老师帮助学员了解下属在绩效方面存在的问题以及问题产生的可能原因,如何给下属提供指导和帮助,以及解决问题的技能等。

5

绩效评估

工具使用

使评估者了解常用的评价工具,能够正确使用它

通过课程的讲解和练习,使评估者正确掌握评价工具的使用,并了解评估者对评估结果的影响。

6

工作现场

管理

使评估者了解如何识别和记录实际工作现场中的行为

通过课程的讲解和练习,使评估者正确掌握如何在工作现场记录员工的工作表现,分析员工的表现等。

7

绩效反馈

面谈准备

使评估者了解如何有效地准备绩效反馈面谈

通过课程的讲解和练习,使评估者正确掌握如何准备绩效反馈面谈,分析在面谈中可能出现的问题,以及如何提前安排时间,采取的应对措施等。

8

绩效反馈

面谈实施

使评估者了解如何有效实施绩效反馈面谈、提高面谈技巧

通过课程的讲解和练习,使评估者正确掌握如何实施绩效反馈面谈;掌握面谈中的各种技巧。比如,如何建立良好的沟通关系、如何利用非语言交流、如何控制谈话的方向等。

(3绩效培训的实施

1做好培训准备。可以制订一张培训计划表,每做完一项划掉一项,防止遗漏。

2合理安排各培训项目的时间进程。

3发放培训通知。让学员清楚培训的时间,地点,课程内容。

4组织培训。在计划好的时间,地点落实培训,监控培训过程,做好培训记录与培训后的相关评价等。

5培训反馈和调整。根据学员对培训的反馈意见,不断调整或优化培训内容。

(4绩效培训的评估12

1设计培训评估的具体指标

根据绩效培训目标要求和受评对象的实际情况设计培训评估的具体指标,指标应概念清楚、言简意明、便于理解和操作。

2构建指标体系

将绩效评估内容、具体指标等内容整合成一个指标体系。在操作评估时,要对绩效评估指标体系进行必要的分解,以便达到可以检测的要求,但分解不要过多过细,以免烦琐庞杂,抓不到评估重点,影响评估结果。

3确定各指标的权重系数

指标的权重系数能够区分各指标在评估体系中的重要性与主次差别。对于权重大的重要指标在培训时要多花时间讲清楚说明白,使大家清楚如何操作。

4设立指标等级

指标等级是对评估对象进行评估的衡量尺度。指标等级通常采用五级制(优、良、中、合格、不合格)。在运用指标等级时,既要严格掌握标准,又要从实际出发,如果要求太高会挫伤评估对象的积极性,而降低标准会使评估流于形式。

5开展试行评估

在指标体系、权重系数、指标等级确定之后,为了慎重起见,可以先在小范围内开展试行评估。这样做是为了检验指标体系是否准确、可靠,操作是否方便、易行,结果是否符合实际。一旦发现不合理之处就要立即进行调整或优化。

6实施培训评估方案

采用合理的培训评估方法(比较评估法、问卷法、集体讨论法、动态评估法等)和合适的评估者群体(上级、下级、员工本人等)进行全面的绩效管理培训评价。评价的结果既可以应用于将来培训计划的改进,又可以帮助公司制订员工的职业发展规划,不断完善人才梯队建设。

四、薪酬管理

如果员工的绩效考核不与薪酬紧密挂钩,大家都吃“大锅饭”。优秀员工的良好工作表现或者给公司创造的价值贡献就容易被管理者忽略,导致员工心理产生不公平的感觉,降低了员工的工作积极性;公司也失去识别和奖励优秀员工的机会,既不利于人才成长,也不利于公司发展。

通过绩效考核,对员工的绩效表现及时给予员工不同薪酬奖励,能够合理地引导员工的工作行为,确保组织目标与员工目标的一致性。在提高员工积极性的同时,降低员工流失率。为了解决绩效与薪酬不挂钩的问题,通常的做法:

1建立公平公正的绩效评估机制,使绩效评估结果与员工的实际表现相符。

2建立有效的薪酬管理机制,确保员工的薪酬与其表现相符。

3提供多种形式的激励,包括晋升、培训和特殊福利等。

基于绩效的薪酬体系设计,主要包括支付形式、配置比例、绩效等级、绩效分布和分配方式等内容。

五、认可激励

认可激励是指对员工的价值贡献及工作努力及时给予关注、认可或奖赏,从而激励员工开发潜能,创造高绩效,提升员工满意度、敬业度。只要员工做出有利于企业、有利于客户、有利于自我成长的事,就要对其给予肯定或奖励。企业可以根据实际情况编制自己的“激励菜谱”。在这里介绍华为的“激励菜谱”,供大家参考用13。

表7-4 员工激励菜谱(示例)

序号

项目

主要内容

优点

缺点

1

设计未来奖励发放

在战略引领下,由全体员工共同设计企业的未来,设计奖励发放,全体员工都属于奖励的对象,整体奖励计划由员工来推动;不仅每个人都有资格获奖,而且每个员工都有资格参与选拔得奖人。

方法:自由提名,分级筛选,员工投票。

类似的奖励:品质类、卓越类。

提高员工的参与感,提醒员工关注企业未来,通过对共同未来的认可,增强归属感和凝聚力;花费不多。

可能会占用较多时间。

2

百分俱乐部

全勤20分,完全遵守规则20分,客户无申诉20分,节省成本20分(可根据部门近阶段工作的重点安排),合理化奖励20分

类似的奖励:最高得分奖、最低得分奖。

使员工为荣誉而努力,使员工了解和明白可以改进的方向,操作简单方便。

处于得分中间的员工可能失去前进动力。

3

排行榜

设立全部门的绩效排行榜,每月(季)将员工的业绩进行排序,同时举行打榜比赛,获胜者有奖。可以设置“英雄奖”,对于连续3个月名列第一者发奖。

类似的奖励:销售额比赛、利润比赛、质量比赛等。

竞赛活动在活跃气氛的同时提高效率,对绩效不好者有压力,简单方便。

注意事项:了解员工最关注的是什么,奖励要有诱惑性,奖励及时。

4

旅游

让员工携带同伴出去旅游或团体旅游。

类似的奖励:考察、参观、听音乐会、做专项研究、露天联欢会、看足球比赛等。

较高层次的奖赏,大多数员工希望带着自己的同伴去想去的地方。

费用贵,离开工作岗位,耗费体力,可能影响工作。

5

职业发展

依据员工各自的业务送他们去外面参加会议、讲习班或研修班;让员工在职攻读更高的学位或学历,比如MBA;举办内部培训;为员工制订专项职业发展计划;公布明确的职业发展路径等。

大多数员工相信,给予员工特殊的在职培训是一种积极的激励;如果公司出钱让员工读MBA,对员工是一个很好的激励。

费用昂贵;可能影响工作,如脱产。

6

晋升/荣誉

升职或升级;主持一个项目;做顾问;给予充满荣誉的职务;给予特别任务。

激励效果明显。

职位有限,难以多次重复使用。

7

企业股份

将公司的若干股份作为奖励,给员工以期权等形式,或直接奖给员工;员工持股计划;每名员工都有分红权利等。

使企业成为员工自己的企业;为自己的事业而工作。

股价变更敏感,有时代价很高,难以操作。

8

加薪

提高基本工资标准;增加津贴额;增加其他取得更多收入的机会。

对于迫切希望挣很多钱的员工来说,加薪是一件令员工高兴的事。

成本较高。

9

特殊成就奖

表扬员工在职责之外的特殊表现;奖励员工的重大成就;改善服务奖;明星计划;革新奖;内部发明奖等。

有弹性、易操作;让优秀员工获得成就感。

注意事项:需要明确什么是特殊成就,不可滥用。

10

福利

美味的工作餐、社会保障、额外商业保险、为员工提供饮料或食品、报销子女的部分入托费或学费、交通补贴、住房补贴、班车、住宅电话、健康保险储蓄、购买健身卡、送健身器械、节日礼金等。

培养员工的归属感;感受企业对员工的关怀;与其他企业相比有优越感;稳定大多数员工。

费用比较高;如果企业没有良好的竞争机制,福利项目很容易养出惰性。

11

业绩奖

业绩提成、季度奖、年终奖、先进业绩奖等。

促进员工完成利润;奖励业绩良好的员工。

注意事项;奖励与业绩之间要有关系,员工心服口服。

12

其他

......

......

......

任正非说:“对于人才,要给予认可激励,认可激励要有仪式感,要让人记得住,不能把奖牌悄悄一塞就走了,要让员工拿奖的时候有一种荣誉感”。比如师傅带徒弟,徒弟表现好要给予奖励,也要肯定师傅的传帮带,这有利于牵引员工自觉追求高质量发展,创造员工主动创造高绩效的文化氛围。