以下为培训内审员时使用的PPT模板,如图3-17至图3-179所示。
图3-17 SA8000:2014内审员培训PPT1
图3-18 SA8000:2014内审员培训PPT2
图3-19 SA8000:2014标准认证企业受益
图3-20 推行SA8000:2014的成本
图3-21 SA8000:2014内审员培训
图3-22 SA8000:2014术语和定义1
图3-23 SA8000:2014术语和定义2
图3-24 SA8000:2014术语和定义3
图3-25 SA8000:2014术语和定义4
图3-26 SA8000:2014术语和定义5
图3-27 SA8000:2014术语和定义6
图3-28 SA8000:2014术语和定义7
图3-29 SA8000:2014术语和定义8
图3-30 SA8000:2014术语和定义9
图3-31 SA8000:2014标准解析1
图3-32 SA8000:2014标准解析2
图3-33 SA8000:2014标准解析3
图3-34 SA8000:2014标准解析4
图3-35 SA8000:2014标准解析5
图3-36 SA8000:2014标准解析6
图3-37 SA8000:2014标准解析7
图3-38 SA8000:2014标准解析8
图3-39 SA8000:2014标准解析9
图3-40 SA8000:2014标准解析10
图3-41 SA8000:2014标准解析11
图3-42 SA8000:2014标准解析12
图3-43 SA8000:2014标准解析13
图3-44 SA8000:2014标准解析14
图3-45 SA8000:2014标准解析15
图3-46 SA8000:2014标准解析16
图3-47 SA8000:2014标准解析17
图3-48 SA8000:2014标准解析18
图3-49 SA8000:2014标准解析19
图3-50 SA8000:2014标准解析20
图3-51 SA8000:2014标准解析21
图3-52 SA8000:2014标准解析22
图3-53 SA8000:2014标准解析23
图3-54 SA8000:2014标准解析24
图3-55 SA8000:2014标准解析25
图3-56 SA8000:2014标准解析26
图3-57 SA8000:2014标准解析27
图3-58 SA8000:2014标准解析28
图3-59 SA8000:2014标准解析29
图3-60 SA8000:2014标准解析30
图3-61 SA8000:2014标准解析31
图3-62 SA8000:2014标准解析32
图3-63 SA8000:2014标准解析33
图3-64 SA8000:2014标准解析34
图3-65 SA8000:2014标准解析35
图3-66 SA8000:2014标准解析36
图3-67 SA8000:2014标准解析37
图3-68 SA8000:2014标准解析38
图3-69 SA8000:2014标准解析39
图3-70 SA8000:2014标准解析40
图3-71 SA8000:2014标准解析41
图3-72 SA8000:2014标准解析42
图3-73 SA8000:2014标准解析43
图3-74 SA8000:2014标准解析44
图3-75 SA8000:2014标准解析44
图3-76 SA8000:2014标准解析45
图3-77 SA8000:2014标准解析46
图3-78 SA8000:2014标准解析47
图3-79 SA8000:2014标准解析48
图3-80 SA8000:2014标准解析49
图3-81 SA8000:2014标准解析50
图3-82 SA8000:2014标准解析51
图3-83 SA8000:2014标准解析52
图3-84 SA8000:2014标准解析53
图3-85 SA8000:2014标准解析54
图3-86 SA8000:2014标准解析58
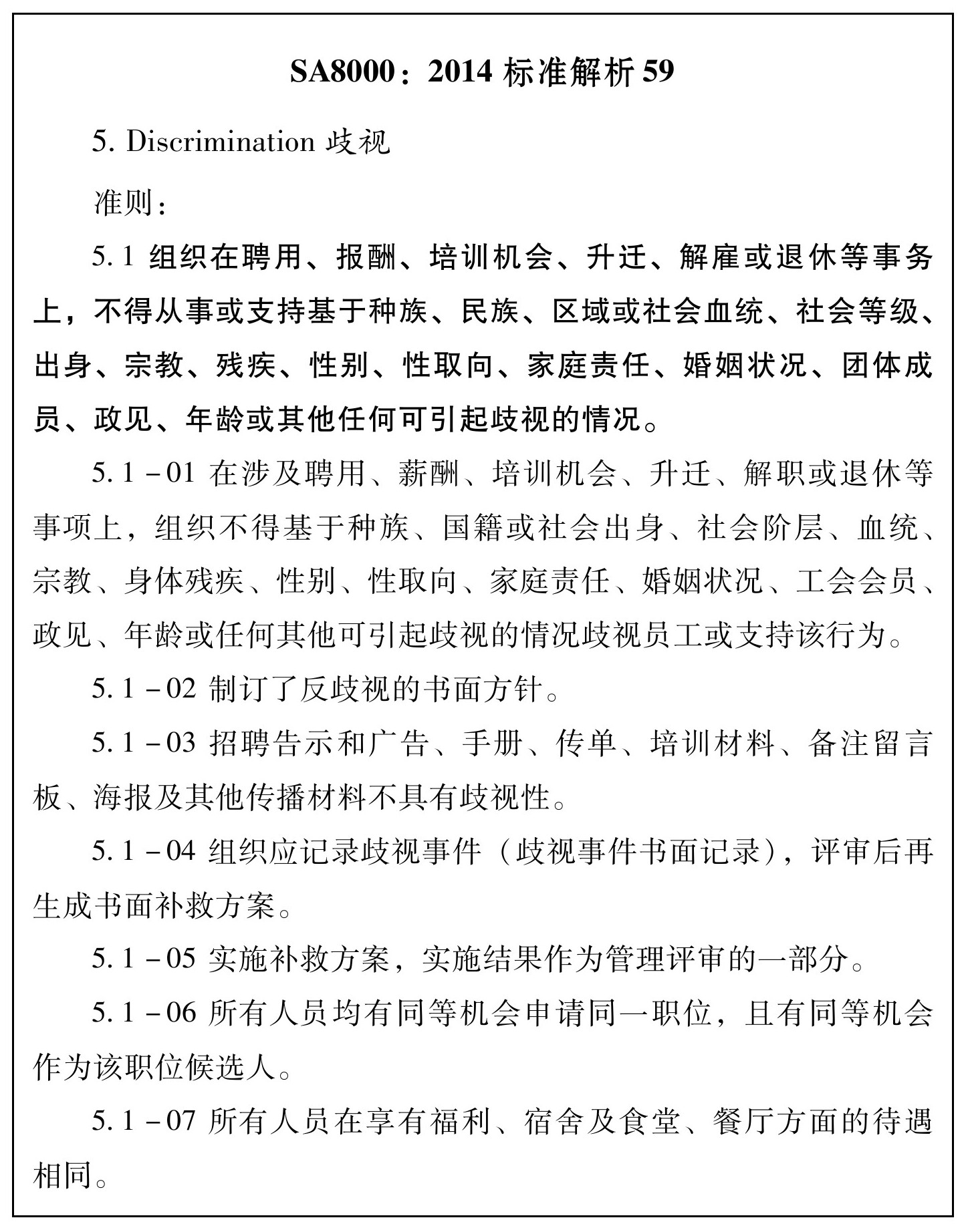
图3-87 SA8000:2014标准解析59
图3-88 SA8000:2014标准解析60
图3-89 SA8000:2014标准解析61
图3-90 SA8000:2014标准解析62
图3-91 SA8000:2014标准解析63
图3-92 SA8000:2014标准解析64
图3-93 SA8000:2014标准解析65
图3-94 SA8000:2014标准解析66
图3-95 SA8000:2014标准解析67
图3-96 SA8000:2014标准解析68
图3-97 SA8000:2014标准解析69
图3-98 SA8000:2014标准解析70
图3-99 SA8000:2014标准解析71
图3-100 SA8000:2014标准解析72
图3-101 SA8000:2014标准解析73
图3-102 SA8000:2014标准解析74
图3-103 SA8000:2014标准解析75
图3-104 SA8000:2014标准解析76
图3-105 SA8000:2014标准解析77
图3-106 SA8000:2014标准解析78
图3-107 SA8000:2014标准解析79
图3-108 SA8000:2014标准解析80
图3-109 SA8000:2014标准解析81
图3-110 SA8000:2014标准解析82
图3-111 SA8000:2014标准解析83
图3-112 SA8000:2014标准解析84
图3-113 SA8000:2014标准解析85
图3-114 SA8000:2014标准解析86
图3-115 SA8000:2014标准解析87
图3-116 SA8000:2014标准解析88
图3-117 SA8000:2014标准解析89
图3-118 SA8000:2014标准解析90
图3-119 SA8000:2014标准解析91
图3-120 SA8000:2014标准解析92
图3-121 SA8000:2014标准解析93
图3-122 SA8000:2014标准解析94
图3-123 SA8000:2014标准解析95
图3-124 SA8000:2014标准解析96
图3-125 SA8000:2014标准解析97
图3-126 SA8000:2014标准解析98
图3-127 SA8000:2014标准解析99
图3-128 SA8000:2014标准解析100
图3-129 SA8000:2014标准解析101
图3-130 SA8000:2014标准解析102
图3-131 SA8000:2014标准解析103
图3-132 SA8000:2014标准解析104
图3-133 SA8000:2014标准解析105
图3-134 SA8000:2014标准解析106
图3-135 SA8000:2014标准解析107
图3-136 SA8000:2014标准解析108
图3-137 SA8000:2014标准解析109
图3-138 SA8000:2014标准解析110
图3-139 SA8000:2014标准解析111
图3-140 SA8000:2014标准解析112
图3-141 SA8000:2014标准解析113
图3-142 SA8000:2014标准解析114
图3-143 SA8000:2014标准解析115
图3-144 SA8000:2014内部审核1
图3-145 SA8000:2014内部审核2
图3-146 SA8000:2014内部审核3
图3-147 SA8000:2014内部审核4
图3-148 SA8000:2014内部审核5
图3-149 SA8000:2014内部审核6
失败的准备,就是准备失败。
图3-150 SA8000:2014内部审核7
图3-151 SA8000:2014内部审核8
图3-152 SA8000:2014内部审核9
图3-153 SA8000:2014内部审核10
图3-154 SA8000:2014内部审核11
图3-155 SA8000:2014内部审核12
图3-156 SA8000:2014内部审核13
图3-157 SA8000:2014内部审核14
图3-158 SA8000:2014内部审核15
图3-159 SA8000:2014内部审核16
图3-160 SA8000:2014内部审核17
图3-161 SA8000:2014内部审核18
图3-162 SA8000:2014内部审核19
图3-163 SA8000:2014内部审核20
图3-164 SA8000:2014内部审核21
图3-165 SA8000:2014内部审核22
图3-166 SA8000:2014内部审核23
图3-167 SA8000:2014内部审核24
图3-168 SA8000:2014内部审核25
图3-169 SA8000:2014内部审核26
图3-170 SA8000:2014内部审核27
图3-171 SA8000:2014内部审核28
图3-172 SA8000:2014内部审核29
图3-173 SA8000:2014内部审核30
图3-174 SA8000:2014内部审核31
图3-175 SA8000:2014内部审核32
图3-176 SA8000:2014内部审核33
图3-177 SA8000:2014内部审核34
图3-178 SA8000:2014内部审核35
图3-179 SA8000:2014内部审核36
SA8000-2014内审员培训-试卷及答案
一、填空题(3分/空×15空=45分)
1.近日,SAI(Social Account ability International)在其官网上正式发布了SA8000:2014版标准,意味着SA8000企业社会责任标准升版认证工作正式进入倒计时状态。
2.按计划,每隔五年,SAI组织都将对SA8000标准进行一次修订,以确保它的连续性和适用性。
3.自2016年1月1日起,唯一可接纳的社会责任认证标准将统一为SA8000:2014版。
4.本标准目的在于提供一个基于联合国人权宣言,国际劳工组织(ILO)和其他国际人权惯例,劳动定额标准以及国家法律的标准,授权并保护所有在公司控制和影响范围内的生产或服务人员,包括公司自己及其供应商、分包商、分包方雇用的员工和家庭工人。
5.《国际劳工组织公约》第181号(私营职业介绍所)。
6.《国际劳工组织公约》第183号(孕妇保护)。
7.私营职业介绍所定义:为劳动市场提供一项或多项服务的一切实体、独立的公共组织。
8.贩卖人口定义基于剥削的目的,通过使用威胁、武力、其他形式的强迫或欺骗,进行人员的雇用、调动、窝藏或接收。
二、判断题(3分/题×5题=15分)
1.GBZ1工业企业设计卫生标准,目前最新版本为2008年版本。(×)
2.《中华人民共和国企业劳动争议处理条例》(1993.7.6中华人民共和国国务院令第117号发布)已废止。(√)
3.风险评估定义,识别健康、安全、组织的劳工政策和实践并为存在的相关风险确定优先处理顺序的程序。(√)
4.社会绩效定义:一个组织取得全面且持续不符合SA8000标准要求和不断提高的成绩。(×)
5.工人组织定义:一个由工人自发组成的自愿性协会,目的是促进和捍卫工人。(√)
三、简答题(10分/题×4题=40分)
1.简述生活工资定义?
答:生活工资定义:工人收到的标准工作周的薪酬应使工人和她/他的家人在其所在地区足以支付中等生活标准。中等生活标准的组成包括食物、水、住房、教育、医疗、交通、服装等基本需求,包括留出资金以备应对突发事件。
2.简述预防行动定义?
答:预防行动定义:消除潜在的不符合项的原因和根本原因的行动。
注:预防纠正行动是为了预防发生。
3.简述审核的核心原则?
答:审核的核心原则是指:客观性、独立性、系统性。
4.简述社会责任管理体系在建立和实施过程中可能出现的三类不符合?
答:社会责任管理体系在建立和实施过程中可能出现的三类不符合:
a.体系性不符合;
b.实质性不符合;
c.效果性不符合。

吕林