购物车
购物车
注册
登录
学习中心
我的
我要投稿
下载APP
首页
图书
好课
自由读
工具
作者
会员文章
书币充值
热门:
快消品
零售
营销
老板
图书名称
数量
单价
操作
已选图书
0
本
合计:
书币
结算
结算
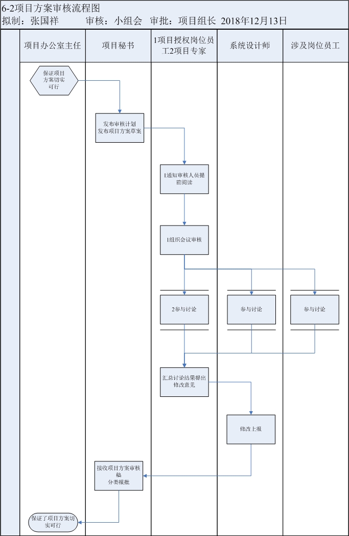
附录4:项目方案审核流程图
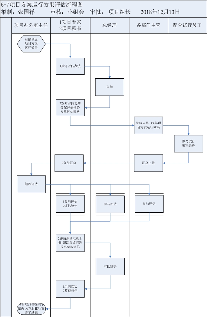
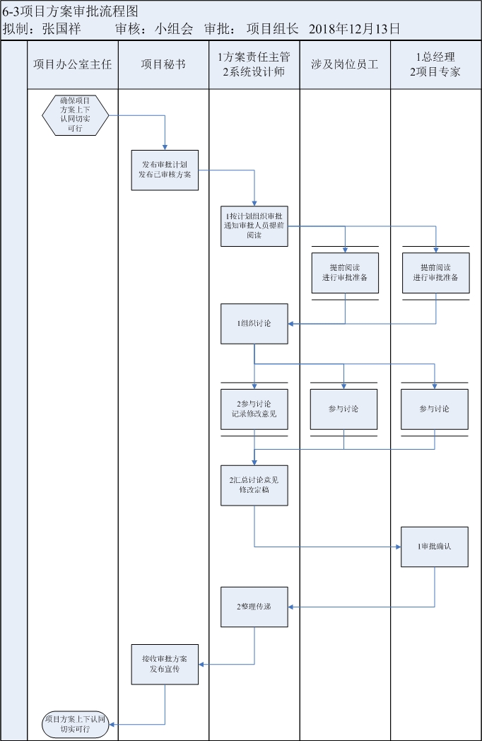
张国祥
本文出自
《资*管理咨询顾问工作心得》
附录5:项目方案审批流程图
附录6:项目方案允许效果评估流程图